EasyManua.ls Logo

Yamaha FJR1300A(D) - Page 534

Yamaha FJR1300A(D)
662 pages
Print Icon
To Next Page IconTo Next Page
To Next Page IconTo Next Page
To Previous Page IconTo Previous Page
To Previous Page IconTo Previous Page
Loading...
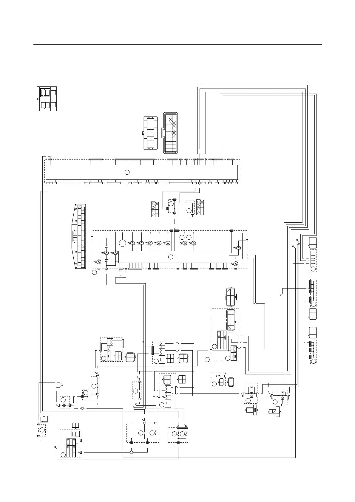
CRUISE CONTROL SYSTEM
8-85
EAS1MC1010
CRUISE CONTROL SYSTEM
EAS1MC1011
CIRCUIT DIAGRAM
PULL
PULL
RES
SET
P
ON
OFF
A
PRESS
(B)
(B)
Br/L
R
R/W
R
Lg/L
Y/W
G
B
Y/W
Y/B
Y/W
Y/B
Y/W
Y/B
Br
Y/W
Y/B
Y/B
Y/B
B
B
B
B
B
RR
B/W
B/W
B/W
B/LB
B/WB/L
B/W
B/W
R/W
Br/W
Y/B
O/WG/LBr/L
B/W
B/W
Lg/L
G/L
Br/L
O/W
Br/L
Br/W
R/W
R/W
RR
R
Y/B
Br
Y/B
G
YBr
B
Br
G/W
G/W
Br
Br/L
Lg/B
G/WG/Y
Lg/B
B
Lg/B
G/W
G/Y
Lg/B
G/Y
G/Y
L/B
L/R
L/B
L/R
L/R
L/B
L/B
L/R
R/W
B
R/G
R/G
R/G
R/G
R
Br/L
R
R
Br
Y/B
G/Y
G/W
O/W
Y/BW/BW/Y
W/LB/WG/LBr/LL/R
A B
A
R
Br/L
Lg/LY/W
GB
Y/BB/Y
Y/WG/W
G/WY/W
G/YY/B
(B)
W/YW/B
Y/B
O/W
L/RBr/LG/LW/L
B/W
(B)
(B)
R/WW/LW/GW/RG/WL/RL/BG/BG/RR/GR/GR/GCh
Br/BBr/WBr/BBr/WB/RL/WY/WB/YP/WP/BBr/YW/YW/BB/WB/W
P
Dg
Sb/W
YW
(Gy)
B
B/G
B/G
B
G/W
G/Y
Y/W
Y/B
(B)
BBB
B
B/L
B
B
B/WB/W
B/WB
B/W
B/WB/W
B/WB/WB/W
B/L
Br
GB
Y
Y/BG/Y
Y/WG/W
(B)
(B)
G/Y
G/W
B
Lg/B
(B)
O/GG/Y
L/YL/B
Gy/RY/W
B
B
GyO
P
G/B
R/B
W/RW/R
Lg/RY/RR/L
L
B/W
O/BBr/RBr/WR/W
(B)
Y/R
B/R
B/L
B/LB/L
Y/L
B/YY/GL/YGy
W/Y
B/WP/WW/GLg/L
Lg/B
PLL
L/RR/LW/B
W
BB
W
O/W
Br/LBr/W
G/L
L/W
L/B
Gy/WG/W
L/RL/RL/R
L/BL/BL/B
Lg/B
BBr
Y
2
9
16
25
26
27
31
36
39
40
48
49
50
72
73
83
84
5
5
5
102
38
11
37
46
5
5
47
17

Table of Contents

Related product manuals