EasyManua.ls Logo

Yamaha FJR1300A(D) - Page 552

Yamaha FJR1300A(D)
662 pages
Print Icon
To Next Page IconTo Next Page
To Next Page IconTo Next Page
To Previous Page IconTo Previous Page
To Previous Page IconTo Previous Page
Loading...
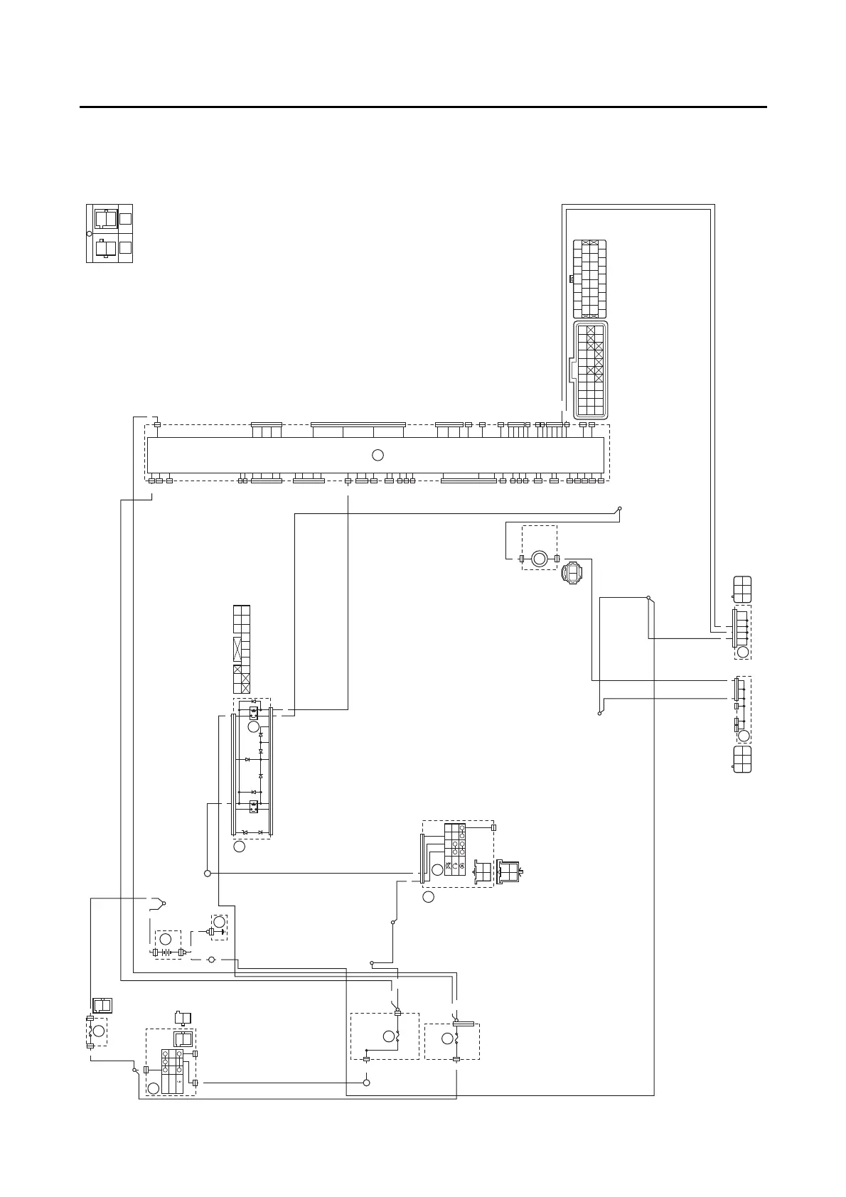
FUEL PUMP SYSTEM
8-103
EAS27550
FUEL PUMP SYSTEM
EAS27560
CIRCUIT DIAGRAM
P
ON
OFF
A
Br/L
R
R
R/W
R/B
R/B
Br/W
R/L
L/Y
B
B
B
B
B
RR
B/W
B/W
B/W
BB
B
R/L
R/W
L/Y
Br/W
B/W
B/W
Br/L
Br/W
Br/W
R/W
R/W
RR
R
R
Br/L
R
R
R/B
B
R/W
W/L
A B
A
R
Br/L
(B)
O/GG/Y
L/YL/B
Gy/RY/W
B
B
GyO
P
G/B
R/B
W/RW/R
Lg/RY/RR/L
L
B/W
O/BBr/RBr/WR/W
(B)
Y/R
B/R
B/L
B/LB/L
Y/L
B/YY/GL/YGy
W/Y
B/WP/WW/GLg/L
Lg/B
PLL
L/RR/LW/B
W
BB
W
O/W
Br/LBr/W
G/L
L/W
L/B
Gy/WG/W
R/B
R/W
W/L
B
R/L
B
B
B/G
B/G
B
Br/WL/WR/BR/LW/L
L/W
L/Y
R/WL/GB/R
B/Y
Sb/W
Sb
(Dg)
BBB
B
B/L
B
B
B/WB/W
B/WB
B/W
2
9
16
25
26
27
32
34
43
88
102
5
5
41

Table of Contents

Related product manuals