EasyManua.ls Logo

Yamaha FJR1300A(D) - Page 556

Yamaha FJR1300A(D)
662 pages
Print Icon
To Next Page IconTo Next Page
To Next Page IconTo Next Page
To Previous Page IconTo Previous Page
To Previous Page IconTo Previous Page
Loading...
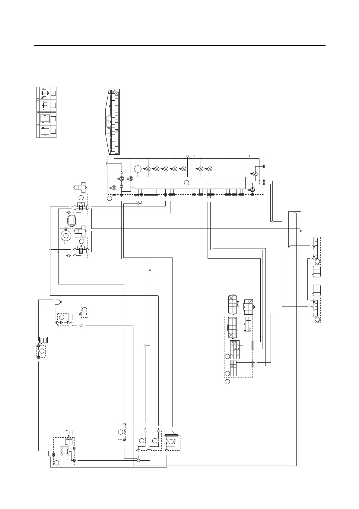
WINDSHIELD DRIVE SYSTEM
8-107
EAS27610
WINDSHIELD DRIVE SYSTEM
EAS27620
CIRCUIT DIAGRAM
MENU
C C
P
ON
OFF
A
Br/G
Br
R
Br/L
B
P/W
Br Br
Br/G
BrBr R R
B/W
B/LB
B/WB/L
B/W
B/W
BP/B
Br/G
Br
R
R/G
R/G
R/G
P/B
P/W
W/G
W/R
W/L
W/LB/W
W/RW/G
Br/L
R/G
Br/L
R
B
B
B
B
B
RR
RR
R
R/W
Br/
L
R/W
W/G W/R
B
L/B
P
R/Y
Y
O/W
Y/BW/BW/Y
W/LB/WG/LBr/LL/R
DA
C
Y
BP
W/RW/G
G/LL/B
Br R
W/YW/B
Y/B
O/W
L/RBr/LG/LW/L
B/W
(B)
(B)
R/WW/LW/GW/RG/WL/RL/BG/BG/RR/GR/GR/GCh
Br/BBr/WBr/BBr/WB/RL/WY/WB/YP/WP/BBr/YW/YW/BB/WB/W
P
Dg
Sb/W
YW
(Gy)
R
Br
R
Br
Br
P/WBr/G
B
Br
Br
P/B
Br/G
B
R
(B)
(B)
(B)
R
Br/L
R
R
A B
A
R
Br/L
B
B/G
B/G
B
BBB
B
B/L
B
B/WB/W
B/WB/WB/W
B/L
6
11
17
5348 54
69
70
71
72
73
2
25
26
27
5
5
9

Table of Contents

Related product manuals