EasyManua.ls Logo

Yamaha FJR1300A(D) - Page 610

Yamaha FJR1300A(D)
662 pages
Print Icon
To Next Page IconTo Next Page
To Next Page IconTo Next Page
To Previous Page IconTo Previous Page
To Previous Page IconTo Previous Page
Loading...
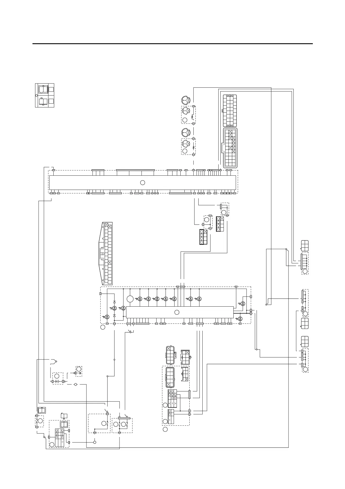
GRIP WARMER SYSTEM
8-161
ET3P66016
GRIP WARMER SYSTEM
ET3P66017
CIRCUIT DIAGRAM
MENU
P
ON
OFF
A
(B)
(B)
Br/L
R
R
B
B
B
B
B
RR
B/W
B/W
B/W
B/W
B/LB
B/WB/L
B/W
B/W
L/B
L/R
L/R
L/R
L/B
L/B
R/W
L/B
L/R
B
Br/W
W/G
W/R
W/L
W/LB/W
W/RW/G
B/W
B/W
Y/RY/RYBBYB
Br/L
Br/W
R/W
RR
R
R/G
R/G
R/G
R/G
R/W
R/W
R
Br/L
R
R
BB
(B)
BB
(Gy)
W/G W/R
B
L/B
P
R/Y
Y
O/W
Y/BW/BW/Y
W/LB/WG/LBr/LL/R
A B
A
R
Br/L
L/RL/RL/R
L/BL/BL/B
(B)
O/GG/Y
L/YL/B
Gy/RY/W
B
B
GyO
P
G/B
R/B
W/RW/R
Lg/RY/RR/L
L
B/W
O/BBr/RBr/WR/W
(B)
Y/R
B/R
B/L
B/LB/L
Y/L
B/YY/GL/YGy
W/Y
B/WP/WW/GLg/L
Lg/B
PLL
L/RR/LW/B
W
BB
W
O/W
Br/LBr/W
G/L
L/W
L/B
Gy/WG/W
Y
BP
W/RW/G
G/LL/B
W/YW/B
Y/B
O/W
L/RBr/LG/LW/L
B/W
(B)
(B)
R/WW/LW/GW/RG/WL/RL/BG/BG/RR/GR/GR/GCh
Br/BBr/WBr/BBr/WB/RL/WY/WB/YP/WP/BBr/YW/YW/BB/WB/W
P
Dg
Sb/W
YW
(Gy)
B
B/G
B/G
B
(Gy)
YB
(B)
Y
Y/R
BBB
B
B/L
B
B
B/WB/W
B/WB
B/W
B/WB/W
B/WB/WB/W
B/L
2
5
5
9
16
25
26
27
53 54
72
73
114
115
5
5
5
102
17
48

Table of Contents

Related product manuals