EasyManua.ls Logo

Ceia THS/21 - Conveyor Control System; ALM Card

Ceia THS/21
210 pages
Print Icon
To Next Page IconTo Next Page
To Next Page IconTo Next Page
To Previous Page IconTo Previous Page
To Previous Page IconTo Previous Page
Loading...
3
FI002K0018v1530hUK – THS/21 Instruction manual for installation, use and maintenance
INSTALLATION
94 ORIGINAL INSTRUCTION
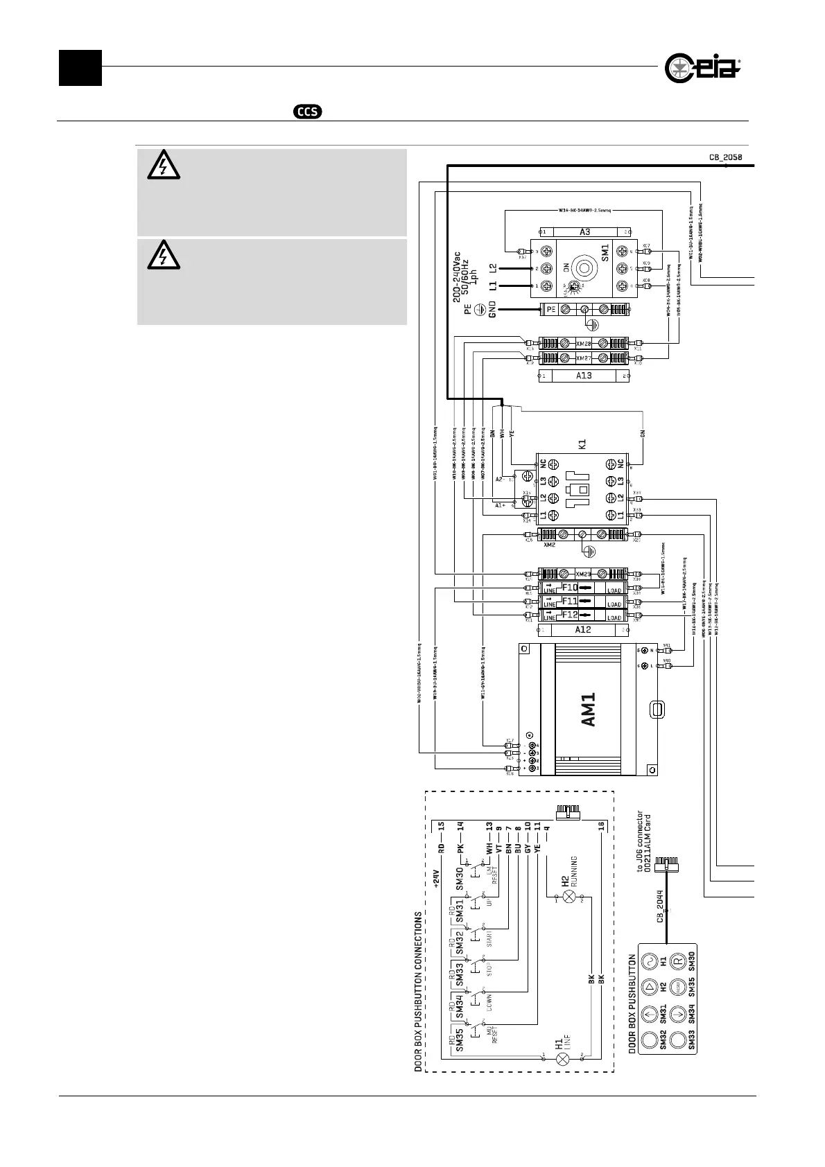
3.6.2.4 Conveyor Control System – ALM card
230 V version – E3287
MAIN OVERCURRENT PROTECTION TO
BE PROVIDED ON SITE
-
MAX 15 A CC CLASS FUSE FOR
UL508A APPLICATIONS
-
MAX 16 A FUSE FOR CE
APPLICATIONS
PROTECTION DE LIGNE A MAXIMUM DE
COURANT A INSTALLER SUR LE SITE
-
FUSIBLE CLASS CC 15A MAX POUR
APPLICATION UL508A
-
FUSIBLE 16A MAX POUR
APPLICATION CE

Table of Contents

Other manuals for Ceia THS/21

Related product manuals