EasyManua.ls Logo

Ceia THS/21 - THS-FBB, THS-MBB, THS-FBV, THS-FBBV with SCN Board

Ceia THS/21
210 pages
Print Icon
To Next Page IconTo Next Page
To Next Page IconTo Next Page
To Previous Page IconTo Previous Page
To Previous Page IconTo Previous Page
Loading...
3
FI002K0018v1530hUK – THS/21 Instruction manual for installation, use and maintenance
INSTALLATION
106 ORIGINAL INSTRUCTION
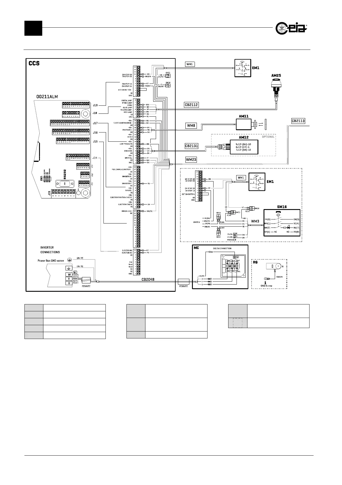
3.6.5.2 THS-FBB, THS-MBB, THS-FBV, THS-FBBV with SCN board
CCS Conveyor Control System
EM1 Emergency button
AM25 Flashing lamp
AM11 Synchronization photocell
AM12 Encoder sick
MC
Motor connections
box
RG
Roller ground connection
(only THS-FBB)
R Roller
SM16
Guard Emergency
Sensor
Optional

Table of Contents

Other manuals for Ceia THS/21

Related product manuals