EasyManua.ls Logo

Ceia THS/21 - Ths-Mbr

Ceia THS/21
210 pages
Print Icon
To Next Page IconTo Next Page
To Next Page IconTo Next Page
To Previous Page IconTo Previous Page
To Previous Page IconTo Previous Page
Loading...
3
FI002K0018v1530hUK – THS/21 Instruction manual for installation, use and maintenance
INSTALLAZIONE
108 ORIGINAL INSTRUCTION
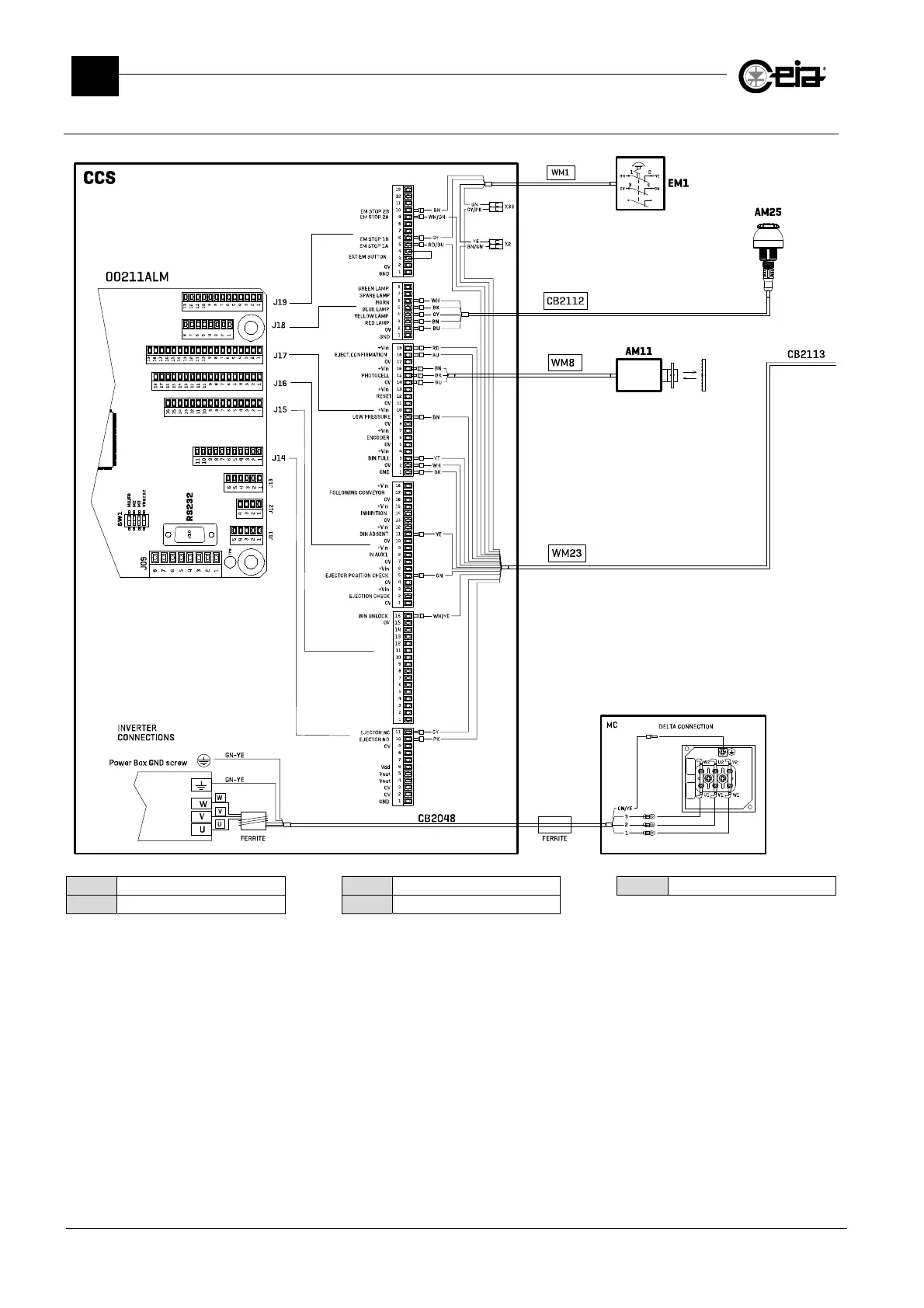
3.6.5.3 THS-MBR
CCS Conveyor Control System
EM1 Emergency buttons
AM25 Flashing lamp
AM11 Synchronization photocell
MC Motor connections box

Table of Contents

Other manuals for Ceia THS/21

Related product manuals