EasyManua.ls Logo

Delta MH300 Series - Page 334

Delta MH300 Series
1030 pages
To Next Page IconTo Next Page
To Next Page IconTo Next Page
To Previous Page IconTo Previous Page
To Previous Page IconTo Previous Page
Loading...
Chapter 12 Descriptions of Parameter Settings
MH300
12.1-00-9
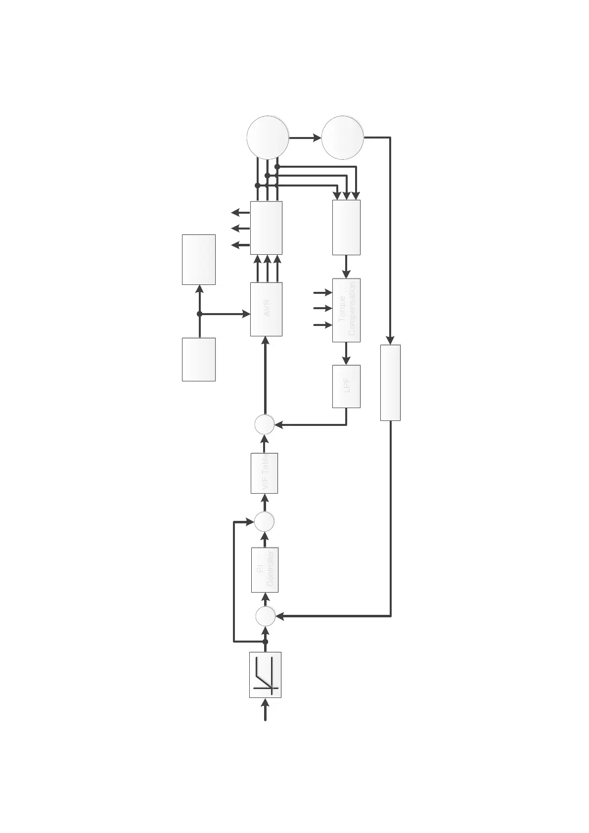
When Pr.00-10 = 0 and you set Pr.00-11 to 1, the V/F control + encoder diagram is as follows:
AVR
AVR
LPF
LPF
Acc/Dec Time
Torque
Compensation
Torque
Compensation
Current
Detection
IGBT
PWM
IM
Pr.07-24 Pr.07-26
Pr.07-23
Pr.01-01~01-02
Pr.05-01~05-04
+
Pr.01-01~01-08
Pr.01-12~01-27
Fcmd
Pr.00-20
Speed Feedback
U
a
U
b
U
c
-
U
a
U
b
U
c
PI
Controller
PI
Controller
Pr.11-06~11-11
+
Encoder
Pr.10-00~10-02
I
a
I
b
I
c
DC Bus
Voltage
Detection
DC Bus
Voltage
Protection
+
+
V/F Table
V/F Table
+

Table of Contents

Related product manuals