EasyManua.ls Logo

Delta MH300 Series - Page 337

Delta MH300 Series
1030 pages
To Next Page IconTo Next Page
To Next Page IconTo Next Page
To Previous Page IconTo Previous Page
To Previous Page IconTo Previous Page
Loading...
Chapter 12 Descriptions of Parameter Settings
MH300
12.1-00-12
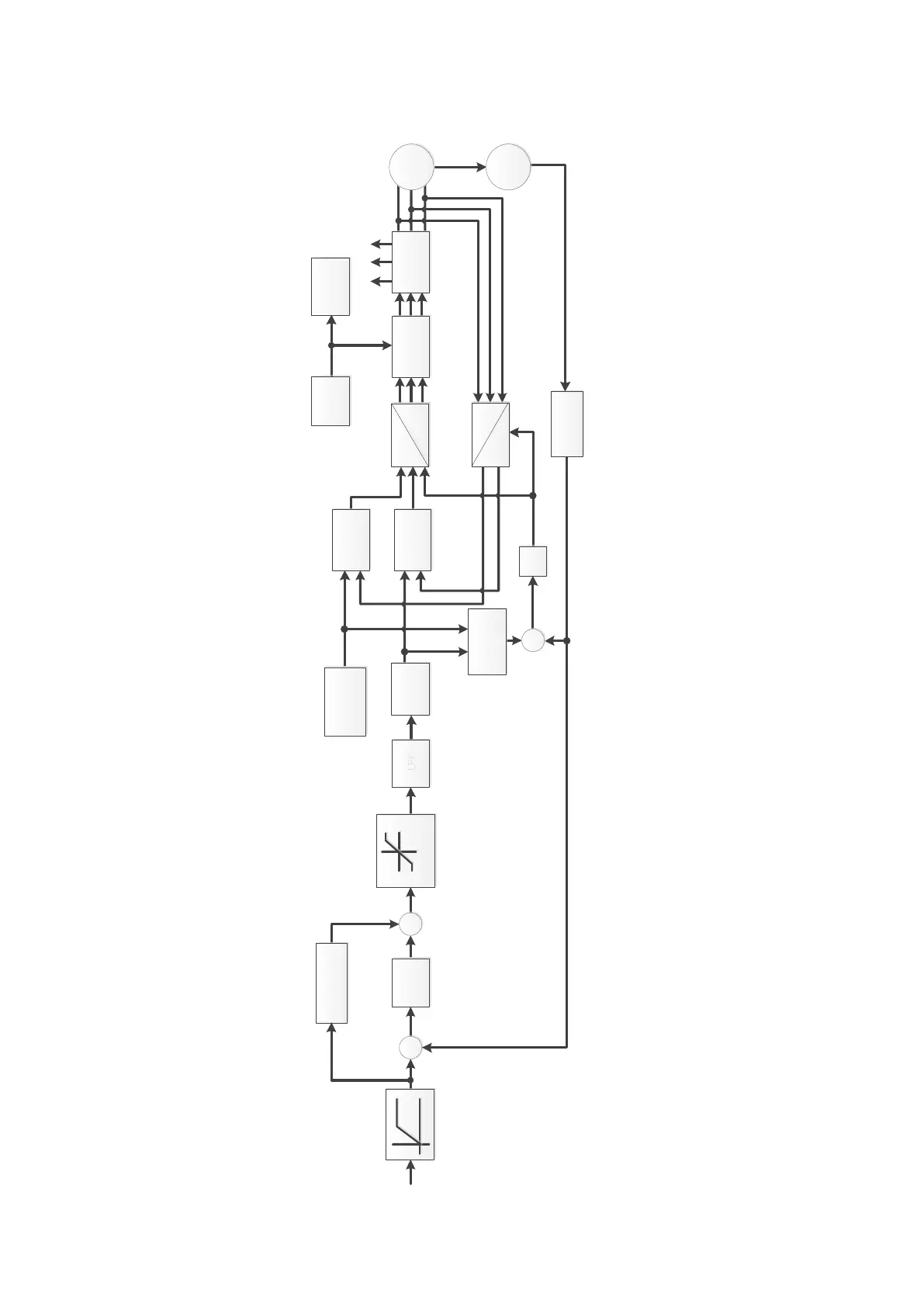
When Pr.00-10 = 0, and you set Pr.00-11 to 3, the IM FOCPG control diagram is as follows:
LPF
LPF
Pr.11-14
Torque Limit
Pr.11-17~11-20
ASR
Acc/Dec Time
Fcmd
Pr.00-20
Pr.01-12~01-27
-
+
Feed Forward
Control
Pr.11-12
q-axis
Current
Calculator
IGBT
PWM
dq
abc
q-axis ACR
Speed
Feedback
θ
e
ω
r
Pr.01-01~01-02
Pr.05-01~05-09
Active
Magnetic
Regulator
Slip Calculator
+
ω
sl
ʃ
+
d-axis ACR
AVR
Pr.07-23
Encoder
Pr.10-00~10-02
Pr.11-21
Pr.11-22
Pr
.10-35
Pr.10-36
dq
abc
U
a
U
b
U
c
I
d
*
I
q
*
IM
I
a
I
b
I
c
DC Bus
Voltage
Detection
DC Bus
Voltage
Protection
Pr.11-00 bit0=0
set Pr.11-06~11-11
Pr.11-00 bit0=1
set Pr.11-03~11-05
+
+

Table of Contents

Related product manuals