EasyManua.ls Logo

Delta MH300 Series - Page 338

Delta MH300 Series
1030 pages
To Next Page IconTo Next Page
To Next Page IconTo Next Page
To Previous Page IconTo Previous Page
To Previous Page IconTo Previous Page
Loading...
Chapter 12 Descriptions of Parameter Settings
MH300
12.1-00-13
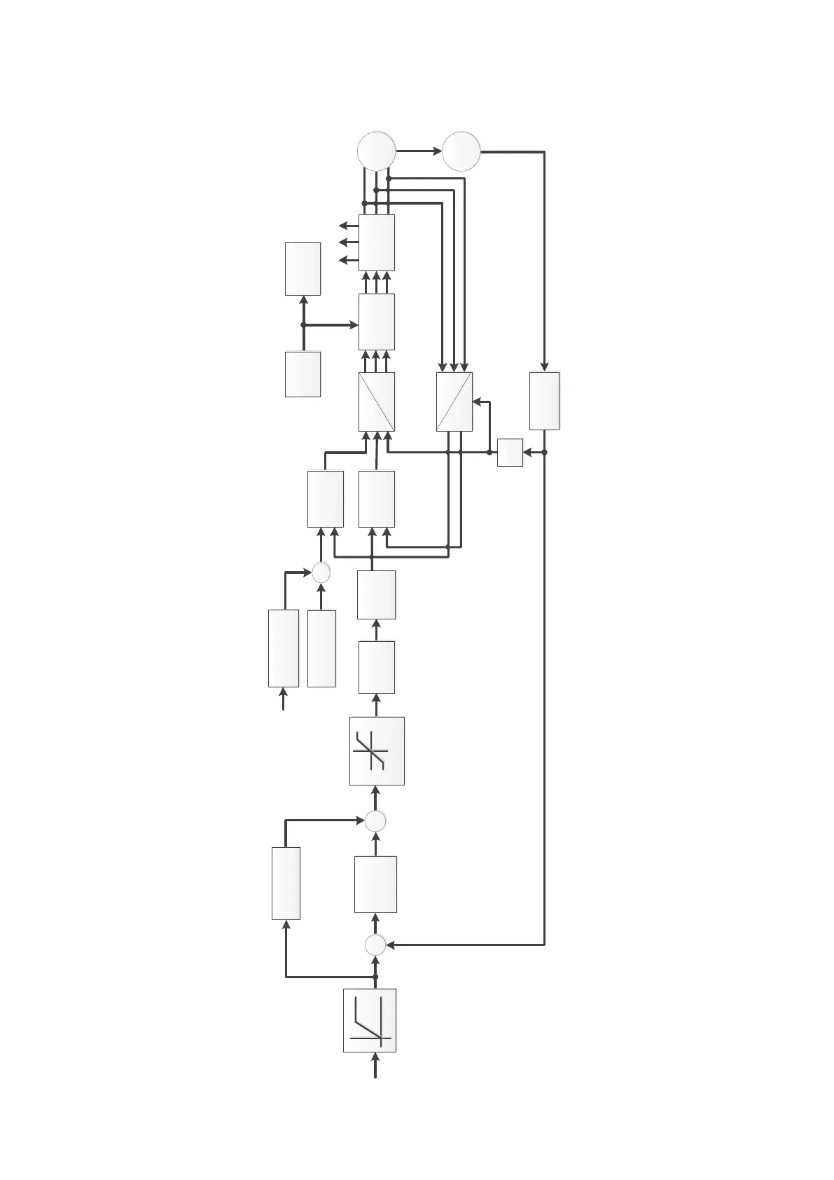
When Pr.00-10 = 0, and you set Pr.00-11 to 4, the PM FOCPG control diagram is as follows:
U
a
U
b
U
c
IGBT
PWM
dq
abc
q-axis ACR
Pr.01-01~01-02
Pr.05-33~05-43
θ
e
ω
r
d-axis ACR
Active Magnetic
Regulator
Pr.10-35
Pr.10-36
dq
abc
ʃ
AVR
Pr.07-23
Pr.10-00~10-02
Speed
Feedback
I
q
*
I
d
*
Maximum Torque
Per Ampere
+
+
I
q
*
DC Bus
Voltage
Detection
DC Bus
Voltage
Protection
PM
Encoder
I
a
I
b
I
c
LPF
Pr.11-14
Torque Limit
Pr.11-17~11-20
ASR
Acc/Dec Time
Fcmd
Pr.00-20
Pr.01-12~01-27
-
+
+
Pr.11-00 bit0=0
set Pr.11-06~11-11
Pr.11-00 bit0=1
set Pr.11-03~11-05
+
Feed Forward
Control
Pr.11-12
q-axis
Current
Calculator

Table of Contents

Related product manuals