EasyManua.ls Logo

HP 1910 - Page 409

HP 1910
578 pages
Print Icon
To Next Page IconTo Next Page
To Next Page IconTo Next Page
To Previous Page IconTo Previous Page
To Previous Page IconTo Previous Page
Loading...
396
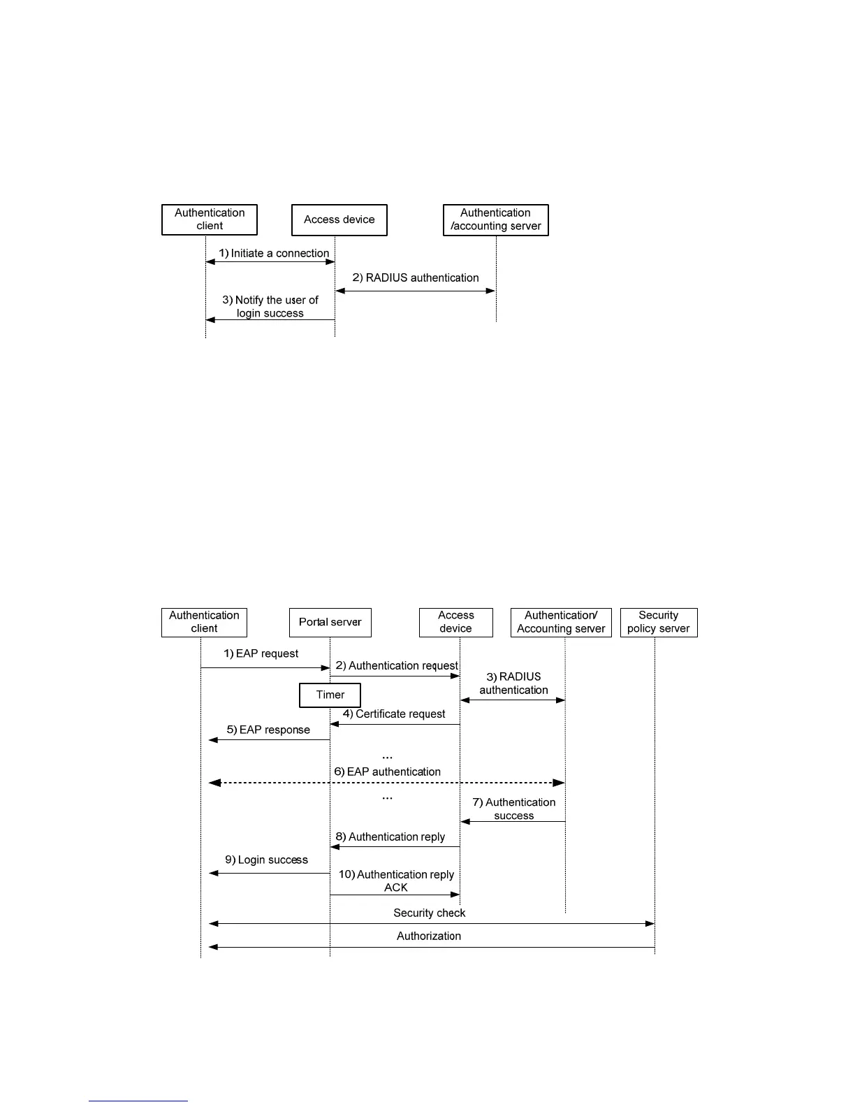
9. Based on the security check result, the security policy server authorizes the user to access certain
resources, and sends the authorization information to the access device. The access device then
controls access of the user based on the authorization information.
Authentication process with the local portal server
Figure 372 Authentication process with local portal server
With local portal server, the direct/cross-subnet authentication process is as follows:
1. A portal client initiates authentication by sending an HTTP or HTTPS request. When the HTTP
packet arrives at an access device using the local portal server, it is redirected to the local portal
server, which then pushes a Web authentication page for the user to enter the username and
password. The listening IP address of the local portal server is the IP address of a Layer 3 interface
on the access device that can communicate with the portal authentication client.
2. The access device and the RADIUS server exchange RADIUS packets to authenticate the user.
3. If the user passes authentication, the local portal server pushes a logon success page to the
authentication client, informing the user of the authentication (logon) success.
Portal support for EAP authentication process
Figure 373 Portal support for EAP authentication process
All portal authentication modes share the same EAP authentication steps. The following takes the direct
portal authentication as an example to show the EAP authentication process:

Table of Contents

Other manuals for HP 1910

Related product manuals