EasyManua.ls Logo

Philips LPC2101 - Page 98

Philips LPC2101
279 pages
Print Icon
To Next Page IconTo Next Page
To Next Page IconTo Next Page
To Previous Page IconTo Previous Page
To Previous Page IconTo Previous Page
Loading...
© Koninklijke Philips Electronics N.V. 2006. All rights reserved.
User manual Rev. 01 — 12 January 2006 98
Philips Semiconductors
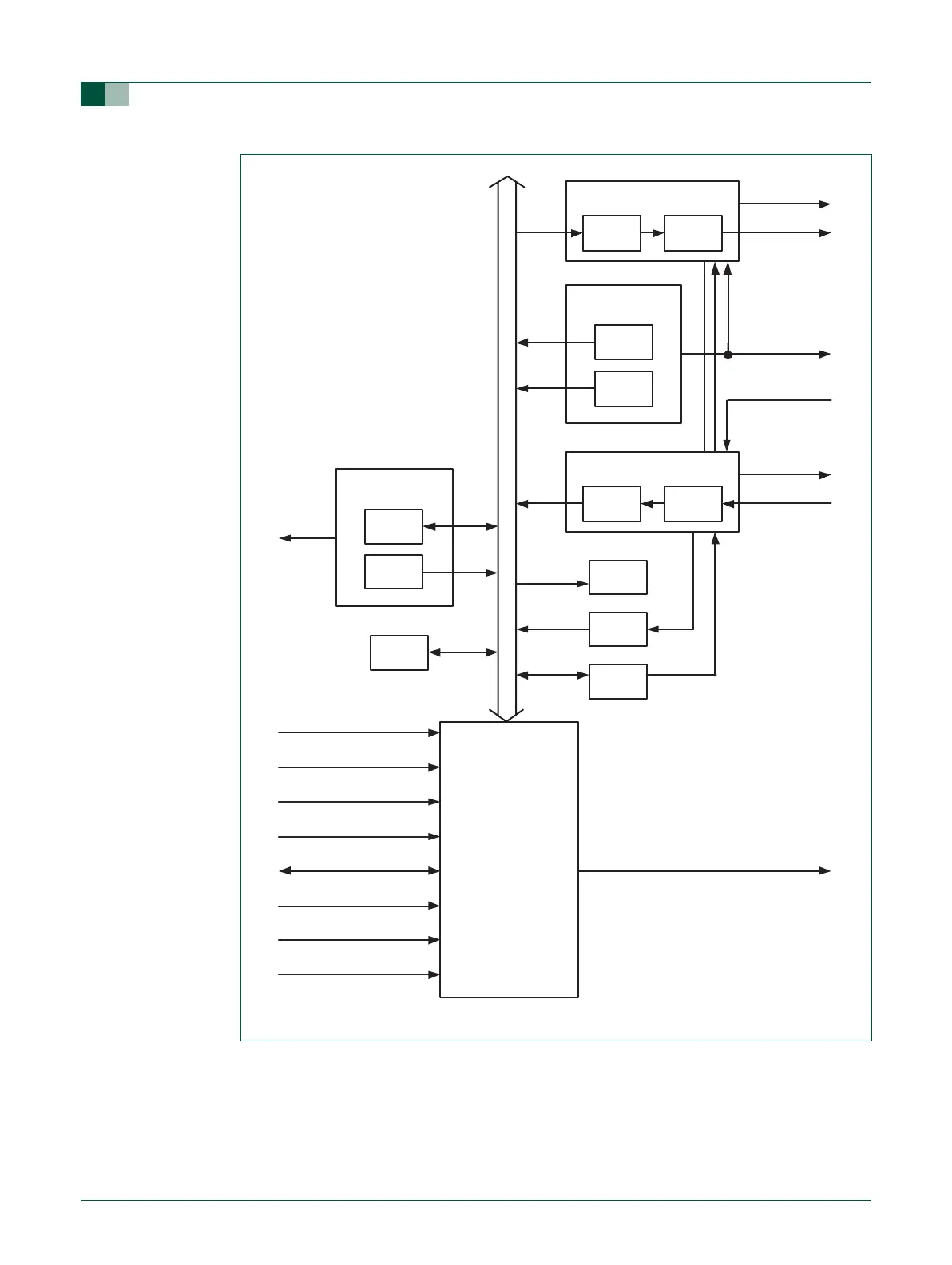
UM10161
Volume 1 Chapter 9: UART0
Fig 18. UART0 block diagram
APB
INTERFACE
U0LCR
U0RX
DDIS
U0LSR
U0FCR
U0BRG
U0TX
INTERRUPT
PA[2:0]
PSEL
PSTB
PWRITE
PD[7:0]
AR
MR
PCLK
U0INTR
U0SCR
NTXRDY
TXD0
NBAUDOUT
RCLK
NRXRDY
RXD0
U0RBR U0RSR
U0DLM
U0DLL
U0THR U0TSR
U0IIR
U0IER

Table of Contents

Related product manuals