EasyManua.ls Logo

Ricoh D096 - 2.6.1 A3, STAMP MODE

Ricoh D096
268 pages
Print Icon
To Next Page IconTo Next Page
To Next Page IconTo Next Page
To Previous Page IconTo Previous Page
To Previous Page IconTo Previous Page
Loading...
TIMING CHARTS
SM 11 B813
Document
Feeder
DF2000
B813
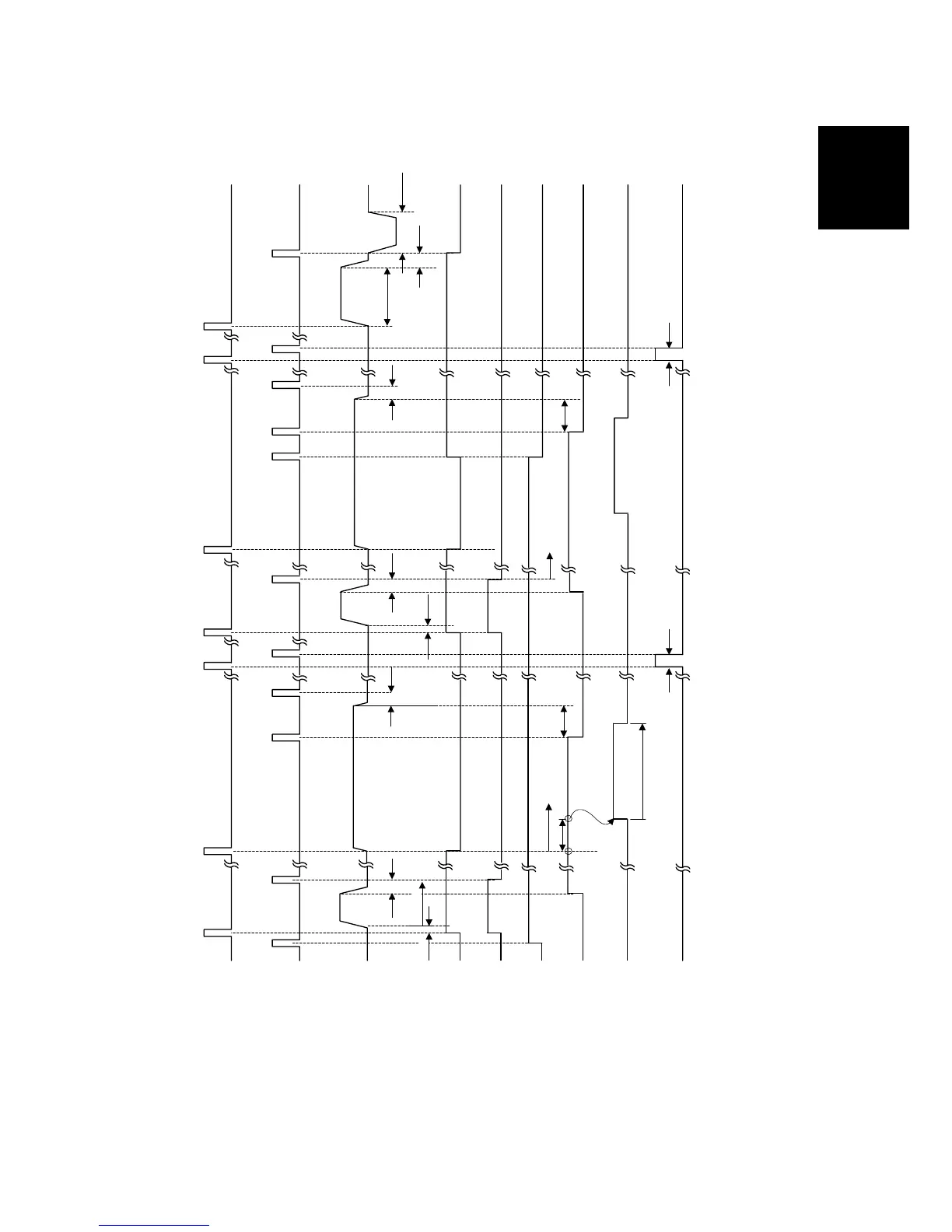
2.6.1 A3, STAMP MODE
DISABLE
ENABLE
CW
Stamp
FGATE
Original Set
Sensor
Pick-up
Solenoid
DF Feed
Clutch
Transport
Motor
RXD
TXD
For information about jam conditions, see Section 2.6.
This signal goes high when the laser start to wire a pate to the drum.
The distance de
p
ends on SP mode settin
g
6-006-2 and -3.
F Gate:*2
*1
OFF
ON
OFF
ON
OFF
ON
OFF
ON
OFF
MAX
READ
Feed
Scanning, Stamp Position Stop
168.1mm
200ms
50ms
50ms
50ms50ms
50ms
200mm
200ms
JAM1 *1
JAM2, 3 *1
21.0mm(27.0-1mm)
420mm *2
200mm 200mm
JAM4 *1
*2
71.2mm
*2
71.2mm
Stamp
Scanning, Stamp Position Stop
Exit Stamp Exit
Orig. Size
Info
Original
Fed
Orig. Length
& Next Orig.
Present
Stamp
Position
Stop
Stamp
Finish
Original
Fed
No
Original
Set
Orig.
Length &
No Next
Orig.
Stamp
Position
Stop
Stamp
Finish
Original
Exits
B813D904.WMF

Table of Contents

Related product manuals