EasyManua.ls Logo

Siemens simovert masterdrives - Page 1000

Siemens simovert masterdrives
1547 pages
To Next Page IconTo Next Page
To Next Page IconTo Next Page
To Previous Page IconTo Previous Page
To Previous Page IconTo Previous Page
Loading...
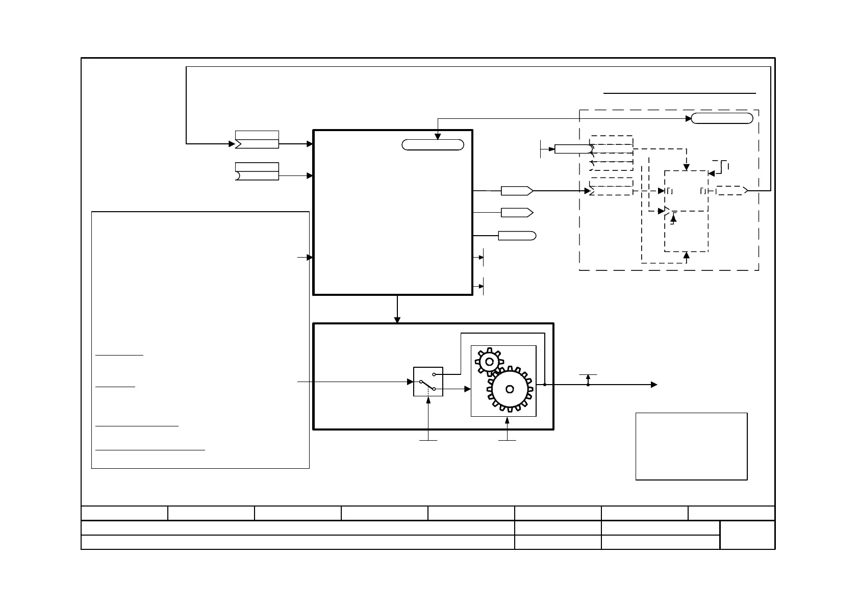
Function diagram
87654321
fp_mc_333_e.vsd
Position detection
MASTERDRIVES MC
14.10.10
Position tracking/Start pos. of absolute encoder with mech. gear ratio for technology encoder
-333-
V2.5
RESET (y=0)
STORE
TRACK
x y
Correction/Storage Element -760-
<1>
<1> The mechanical gear ratio is given, i.e.
load revolutions / technology encoder revolutions.
This gear ratio must likewise be taken into account in the
AVWF factor.
Recommended:
Same sampling time as
U950.18 (multiturn encoder evaluation for technology encoder [270])
To value specified in U798.03
for linear axis, always zero for
rotary axis
Start position value for absolute encoder
(initial value for position detection)
KK106: Absolute position of multiturn encoder
Angle from C/D track: Absolute position of opt. encoder with C/D track
P166.01: Inverting of counting direction for position detection
P181: AVWF as numerator/denominator
P152/P153: AVWF as integer places, decimal places
P146.2: Zero point offset
[in increments]
P149: Configuration protocol
P148.04: Max. countable revs. absolute encoder
P154: Fine resolution
U798: Configuration of position tracking, technology encoder
Index 1 (0): 0 = Rotary axis,1 = linear axis
Index 2 (15): Number of overflow incidents at linear axis (max. 15)
Index 3 (0): Setting value overflow counter, 0 ... 15 (only for
linear axis)
EnDat encoders
P148.03: Number of pulses per revolution (A/B tracks)
P149.08 - P148.04: Singleturn resolution of EnDat protocol
SSI encoders
P148.03: Singleturn resolution of SSI protocol
P148.08: Ratio of singleturn resolution to number of pulses
per revolution
Opt. encoder with C/D track
:
P137: Number of pulses per revolution
For linear encoder (P149.07 = 1xxx ):
P137: Number of pulses per revolution
P148.06: Normalization ratio
NOTE:
Encoder overflows are only taken
into account when calculating the
start value if the position tracking
block and the storage element
have been inserted in one time
slot.
Position
tracking
Start position calculation
Absolute position
Overflow counter
1
0
KK0629
Spare connector
KK
U796.01 (0)
Overflow and rev. counter
from correction/storage element
KK0628
Overflow and rev. counter
for non-volatile storage
Current status of
encoder overflow counter
n799.01
Current status
encoder revolutions
n799.02
B
U797.01 (0)
Set overflow counter
B0071
MeasV valid
Technology encoder
[270]
B586
Overflow error at linear axis
0xxx = shaft encoder
1xxx = linear encoder
P149.07 Conf. protocol
Mechanical gear ratio
Technology encoder - Load
0...(2^20-1)
U795.01/02 (1)
Value to position detection
n799.03
B071
U206 (0)
.01
KK
U207 (0)
B
.02
B
.03
KK0552
Power On Mode
U208 (0)
U952.69 = __ (20)
U950.73 = __ (20)
1= permanently

Table of Contents

Other manuals for Siemens simovert masterdrives

Related product manuals