EasyManua.ls Logo

Siemens simovert masterdrives - Page 1001

Siemens simovert masterdrives
1547 pages
Print Icon
To Next Page IconTo Next Page
To Next Page IconTo Next Page
To Previous Page IconTo Previous Page
To Previous Page IconTo Previous Page
Loading...
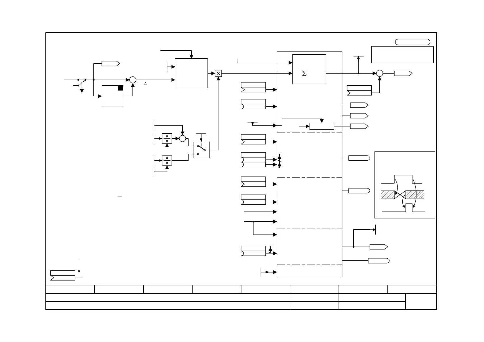
Function diagram
87654321
fp_mc_335_e.vsd
Position sensing
MASTERDRIVES MC
03.03.08
External encoder
-335 -
V2.5
Current rotor position from
external machine encoder
(SBM oder SBP)
0
Y
n
= X
n-1
+
+
-Rotor position
(Angle difference of
rotor position
between two
sampling times)
[LU]
[LU]
.01
.02
[LU]
Position sensing for
external machine encoder
MOD
Position measurement
(only for SBP)
only if rough pulse
not connected
Reference point detection
(only for SBP)
Position correction
Position sensing
SV
Y = SV
KOR
Y = Y + KOR
Y = Y - KOR
Summation
X
Y
n
= Y
n-1
+ X
n
X
n
Y
n
[LU]
Position from last
sampling cycle
[LU]
[LU] means the unit of length
defined by the actual-value
evaluation factor P152/P153.
Y
[815.5]
[815.6]
[815.6]
[815.6]
[815.5]
[815.5]
[815.5]
[815.6]
[815]
[815.6]
[LU]
+
+
Rough pulse 1 [255.3]
Fine pulse [255.3]
Test connector service/
diagnostic purposes
If position sensing is used for
positioning, it should be
calculated in T3.
[242.6], [255.6], [270.6]
<1>
These position manipulations are
carried out in a handshake
procedure:
Release or correct command
Acknowledgement
Position manipulation carried out
Shift multiplication
Y = X * 2
n
X
n
Fine resolution external encoder
(only SBM2) [270.6]
Y
Normalization
Determined
speed
<1>
[LU]
[815]
[815]
100000000
+
+
0xxx
1xxx
<2>
<2>
When the position-feedback scaling factor (AVWF) is
changed, the unit should be switched OFF and ON again
or
if the absolute encoder is in drive setting P60 = 5 and
changed back again, or a software reset P972 = 1 should
be carried out.
KK
P155 (0)
SrcPosSelVMEncod
B
P156 (0)
SrcPosSelMEncod
KK
P157 (0)
SrcPosConVMEnc
B
P158 (0)
SrcPosConMEnc
B
KK
P159 (0)
SrcPosSelVMEnc
B
P160 (0)
SrcRelRefMEncod
B
P162 (0)
SrcRelMVIMemMEnc
ConfPosSensMEnc
0 . 9999
P166 (0)
KK
P167 (0)
SrcPosOffsetMEnc
B0215
Ack. <1>
MaEnAcknRef
B0216
Ack. <1>
AckPosCorEncod
KK0126
MachEncPosTest
KK
Pxxx.B (0)
U950.17 = ___(6)
KK0125
PosActV MEncod
Pos ActV
r168
KK0105
PulseCntMachEn
KK0128
n(act) [LU/sec]
KK0129
n(act) [%]
FineResExtEnc.
0 ... 30
P154 (0)
Machine Reference Speed
P355
KK0127
MVal Mem Encod
B0217
AckMVal MEncod
Measured value memory
r163
extEnAVWF(bef.DP)
0 ... 999
P152 (1)
extEnAVWF(aft.DP)
0 ... 99999999
P153 (0)
Denominator P181.02 (1)
extEnAVWF.Numerator/Denom
0 ... (2
31
-1)
Numerator P181.01 (1)
P166.01
Start position [333.7] for the following
encoders:
- Multiturn encoder
with ser. protocol (EnDat/SSI),
- Opt. encoder with C/D track
(if position tracking is active)
<1>
Note: When entering the zero
offset for encoders in the position
detection (P166.02 = xxx1),
the encoder's zero pulse
correction should be deactivated
(P142.02 = xxx0).
P166 = xxx0
or B71 = 0

Table of Contents

Other manuals for Siemens simovert masterdrives

Related product manuals