EasyManua.ls Logo

Siemens simovert masterdrives - 8.5.11 Logical interconnections for control and status words

Siemens simovert masterdrives
1547 pages
Print Icon
To Next Page IconTo Next Page
To Next Page IconTo Next Page
To Previous Page IconTo Previous Page
To Previous Page IconTo Previous Page
Loading...
Communication / CBC CANopen Communication Board 02.2004
6SE7087-6QX70 (Version AD) Siemens AG
8.5-108 Compendium Motion Control SIMOVERT MASTERDRIVES
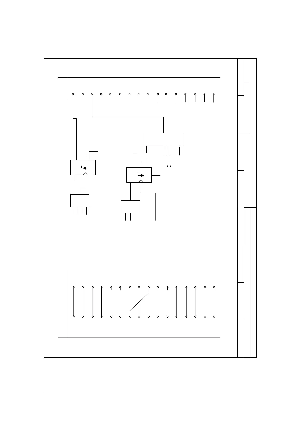
8.5.11 Logical interconnections for control and status words
87654321
CANopen control word "Positioning"
Bit
0
1
2
3
4
5
6
7
8
9
10
11
12
13
14
15
"1"
"1"
"1"
0x6040 K3001
ZSW1_B9
0
1
2
3
4
5
6
7
8
9
10
11
12
13
14
15
K3002 Bit
"0"
"1"
"1"
"0"
"0"
"0"
&
&
&
0x6040_B0
0x6040_B3
0x6040_B8
Q
Q
Q
Q
D-FF
D
FUT
D
R
0x6040_B4
K250<129
STW1 Bit2
0x6040_B4
0x6040_B5
STW1 Bit2
K250<129
OFF1
OFF2
OFF3
Inverter enable
Start
ramp-function-generator
Setpoint enable
Edge fault
acknowledgement
binector/connector converter
reserved
Control
requested
Manufacturer
Specific
Manufacturer
Specific
Manufacturer
Specific
Manufacturer
Specific
Manufacturer
Specific
Ramp-function-generator
enable
New
Setpoint
Switch ON
Disable
Voltage
Quick
Stop
Enable
Operation
Change-set-
immediatly
Absolute /
Relative
Reset
Fault
Hold
reserved
reserved
Manufacturer
Specific
Manufacturer
Specific
Manufacturer
Specific
Manufacturer
Specific
Manufacturer
Specific
F_S
TGL_I
RIE
STA
CRD
ACK_M
FUM
RST
SIST
BLSK
J_BWD
J_FWD
2
1
-8501-
Interconnection diagram
Communication Board CANCBC-Software Version 3.0
MASTERDRIVES MC_F01, from Vers. 1.5
CBC software for CANopen
Logical software interconnection for object 6040h

Table of Contents

Other manuals for Siemens simovert masterdrives

Related product manuals