EasyManua.ls Logo

Siemens simovert masterdrives - Page 1140

Siemens simovert masterdrives
1547 pages
Print Icon
To Next Page IconTo Next Page
To Next Page IconTo Next Page
To Previous Page IconTo Previous Page
To Previous Page IconTo Previous Page
Loading...
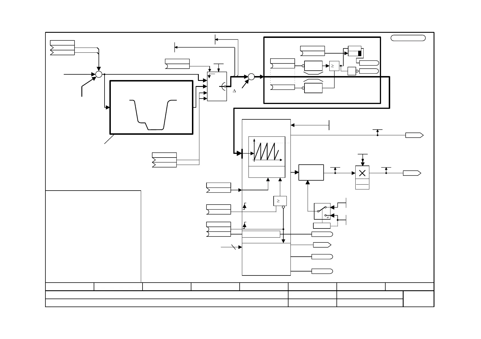
Function diagram
87654321
fp_mc_836_e.vsd
Technology option
MASTERDRIVES MC
02.02.04
Synchronism - generation of position setpoint
-836 -
V2.5
(for sheet [834] ...[843])
see [331.3]
Integrator with
ACL limitation
SET
SET
VALUE
MD11
AZL_S
Speed setpoint slave
in [%] to the position
controller
(P209 = 312 [340.7])
x1 x2
100%
*
MD49
KK0120 = Position actual
value <3> [330.8]
<1>
B0220 =
"Enable position control" [340.5]
[835.8]
Catch-up
(see sheet [837])
Input
catch-up
[837.1]
Output
catch-up
[837.8]
[841.8]
V_displacement of
synchronization and
displacement angle
setting
s_set_Slave
correction action for
position setpoint
from [843.8]
+/-
Correct position actual-value
and limit to ACL axis cycle
length
Corrective action for
position actual-value
from position
correction/referencing
[843.8]
s_set_Slave
Accelerate drive up to
speed of running
machine
<1> With a rising edge, position setpoint output is set
once to the set value.
<2> WEffect of the "Enable synchronism" command:
0 = Synchronism block is not calculated,
KK0310 = set value, all other outputs = 0
1 = Synchronism block is calculated,
at a 0/1 edge, the integrator is set to the set
value (normally to position actual-value)
<3> The examples are applicable if the motor encoder
[330] is used. If an external machine encoder is
used, the corresponding parameters and
connectors on sheet [335] have to be used.
<4> Application example see Chapter 9.4.40
<5> If the new function "Continue synchronism" is
activated via binector input U674.2 the internal
values/statuses are frozen. No internal reset of
values/statuses takes place. Thus when
synchronism is temporarily deactivated it behaves
as if it had never been shut down.
ACL_S
[LU]
1
3
.01 (0) [LU]
+
Scaling
0
0
+
+
.01
v > 0
=> v = 0
1
v < 0
=> v = 0
Backstop
1
SQ
R
U607.1
3
2
1
0
2
1
2
0
.01 (0) [LU]
.02 (0) [%]
<4>
<4>
.01
<2> Enable Sync
Continue synchronism
<5> Continue synchronism (FRZ)
KK
U671 (120)
Set value position setpoint output
B
U673 (0)
Set output position setpoint
B (220)
U674
Src. Enable Sync
Slave axis cycle
0 = linear axis
1...999 999 999 LU
U501.11 (4096)
KK0310
Corrected
position setpoint slave
[LU] to position controller
(P190 = 310 [340.1])
U953.33=___ (20)
KK0312
Speed pre-control
Evaluation factor
0...150 %
U501.49 (0)
KK0301
Position correction value KOR
(e.g. P174=301 [330.5] ) <3>
B0303
Correct position +
at underflow etc.
(e.g. P175.01=303 [330.5]) <3>
B0304
Correct position -
at overflow etc.
(e.g. P175.02=304 [330.5]) <3>
n655.1
KK
U461
Src. Add. Offset S.
KK
.02 (0) [%]
Beo [% of P353]
[% x 0.01]
n540.38
MD23
0 ... 19.999.999
U501.23 (12288) [1000
LU/min]
Scaling speed slave [1000 LU/min]
0.00 ... 20.000.000,00
U607.1 (0.00)
[% of scaling]
n653.1
B (1)
U463
Release direction
B (1)
.02
B0812 Backstop memory active
B0813
Backstop currently
not active
B
U676 (0)
Synchronize to master value [841a.1]
Catch-up active
[837.8]
KK
U886
Src Sync local
KK
B
U885
Src Sync local on
B (0)
.02
B0826 Continue synchronism active (FRZ_ON)
Speed setpoint [%]
n653.2
Position setpoint [LU]
n655.2

Table of Contents

Other manuals for Siemens simovert masterdrives

Related product manuals