EasyManua.ls Logo

Siemens simovert masterdrives - Page 1142

Siemens simovert masterdrives
1547 pages
Print Icon
To Next Page IconTo Next Page
To Next Page IconTo Next Page
To Previous Page IconTo Previous Page
To Previous Page IconTo Previous Page
Loading...
Function diagram
87654321
fp_mc_839_e.vsd
Technology option
MASTERDRIVES MC
03.03.08
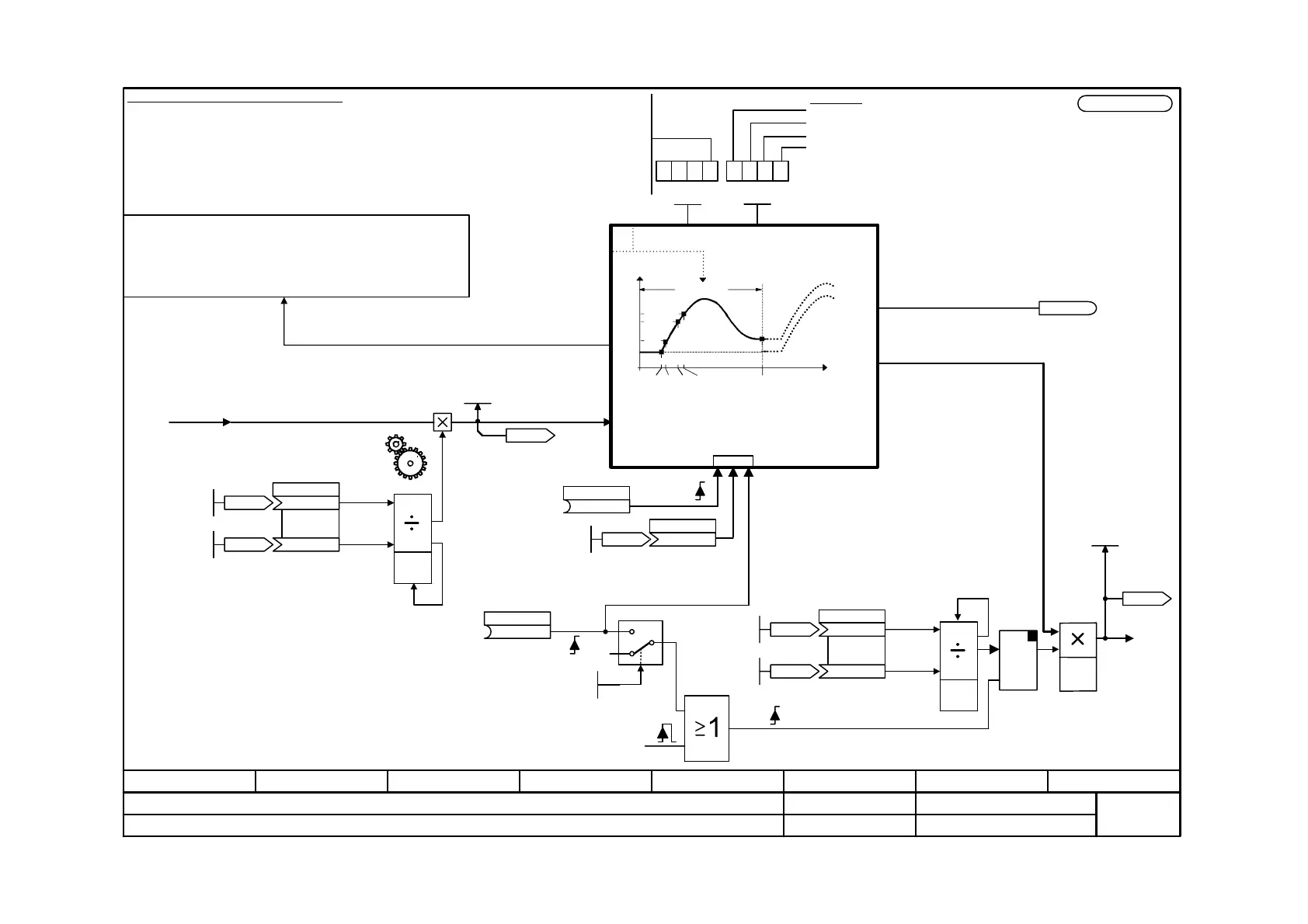
Mode of Operation Synchronism - Cam
-839 -
V2.5
x
Internal formation of the start of a new
axis cycle in the case of continuous
output (formed if X = X_max. when U616 = xx0x)
Cam mode:
0/1 = Without/with scaling of the Y axis (Ky = 0 [839.8])
0/1 = Without/with scaling of the X axis (Kx = 0 [839.3])
0/1 = Continuous output / stop at end of table
0/1 = Absolute / relative & table change absolute
2/3 = Absolute / relative & table change relative
T
HZE
(Applies to sheet
[834] ...[843])
see [331.3]
Cam warnings
A241 = Table configuration changed (by means of U615, U620, U629)
A242 / A243 = Table 1 / Table 2 not OK or not checked
A244 / A245 = Table 3 / Table 4 not OK or not checked
A246 / A247 = Table 5 / Table 6 not OK or not checked
A248 / A249 = Table 7 / Table 8 not OK or not checked
Kx
Remainder
evaluation
(SET_T)
[SYN_T]
.01 (806)
Numerator
.02 (807)
Denominator
x1
x2
Kx =
x1 / x2
1
0
.01 (808)
Numerator
.02 (809)
Denominator
y
x1
x2
y =
x1 / x2
Remaining
evaluation
Storage
element
y
x
SET
(y=x)
y =
x1 Ky
*
Ky
[835.4]
Cam
output
y
x1
Parameterization
Curve Recording
see Sheet 839a-e
Cam input
[835.3]
Reset table (X = 0)
1
A241 ... A249
Cam warnings
y
Position
Cam input
Position
Cam output
Distribution of 400 support points over:
- 1 table with 400 support points [839a]
- 2 tables each with 200 support points [839b]
- 4 tables each with 100 support points [839c]
- 8 tables each with 50 support points [839d]
- 8 tables with a variable number of support points [839e]
<1>
<1>
<1> Denominator = 0 => denominator = 1
Y
X
1
2
3
4
Y1
Y2
Y3
Y4
X1 X2 X3
X4
X_max
Relative
(U616=xxx1)
Absolute
(U616=xxx0)
U620, U629
KK0824
U953.33 = ___(20)
B
U619 (0)
Set table
to setting value
B
U621 (0)
Synchronize table
(adopt scaling
of Y axis)
K
U624
Scaling, X axis
(acts as a gear)
K
KK0825
K
U652
Scaling of Y axis
K
B0834
Stop at end of table
Table position
y-axis
n459.2
Table position
x-axis
n459.1
Scaling of Y axis is effective ...
0 = ... at any time
1 = ... only when binector = 1
U614
U616.1 (0)
KK0823
U622 (0)
-2
31
...2
31
-1 LU
KK
U618 (0823)
Setting value, table
(fixed X value)
K0806
U623.1 (1)
-32768 ..32767
K0807
U623.2 (1)
-32768 ..32767
K0808
U651.1 (1)
-32768 ..32767
K0809
U651.2 (1)
-32768 ..32767
U616.2 (1)
T
HZE
Type of interpolation of the speed from the cam:
xxx0 = No interpolation, the increase in the curve intervals applies.
xxx1 = Linear interpolation with regard to the next interval. The increase is applicable at the beginning of the interval.
On horizontal curves the speed is output without interpolation as exactly ZERO.
xxx2 = Linear interpolation with regard to the neighboring intervals. The increase is applicable from the middle of the
interval. The speed is also interpolated on horizontal curves, i.e. the value ZERO is not output until the
middle of the interval.
xxx3 = Linear interpolation with regard to the neighboring intervals. The increase is applicable from the middle of the
interval. On horizontal curves the speed is output without interpolation as exactly ZERO.

Table of Contents

Other manuals for Siemens simovert masterdrives

Related product manuals