EasyManua.ls Logo

Yamaha XVS6501997 - Starting Circuit Operation

Yamaha XVS6501997
327 pages
Print Icon
To Next Page IconTo Next Page
To Next Page IconTo Next Page
To Previous Page IconTo Previous Page
To Previous Page IconTo Previous Page
Loading...
7-12
ELECTRIC STARTING SYSTEM
ELEC
EB803010
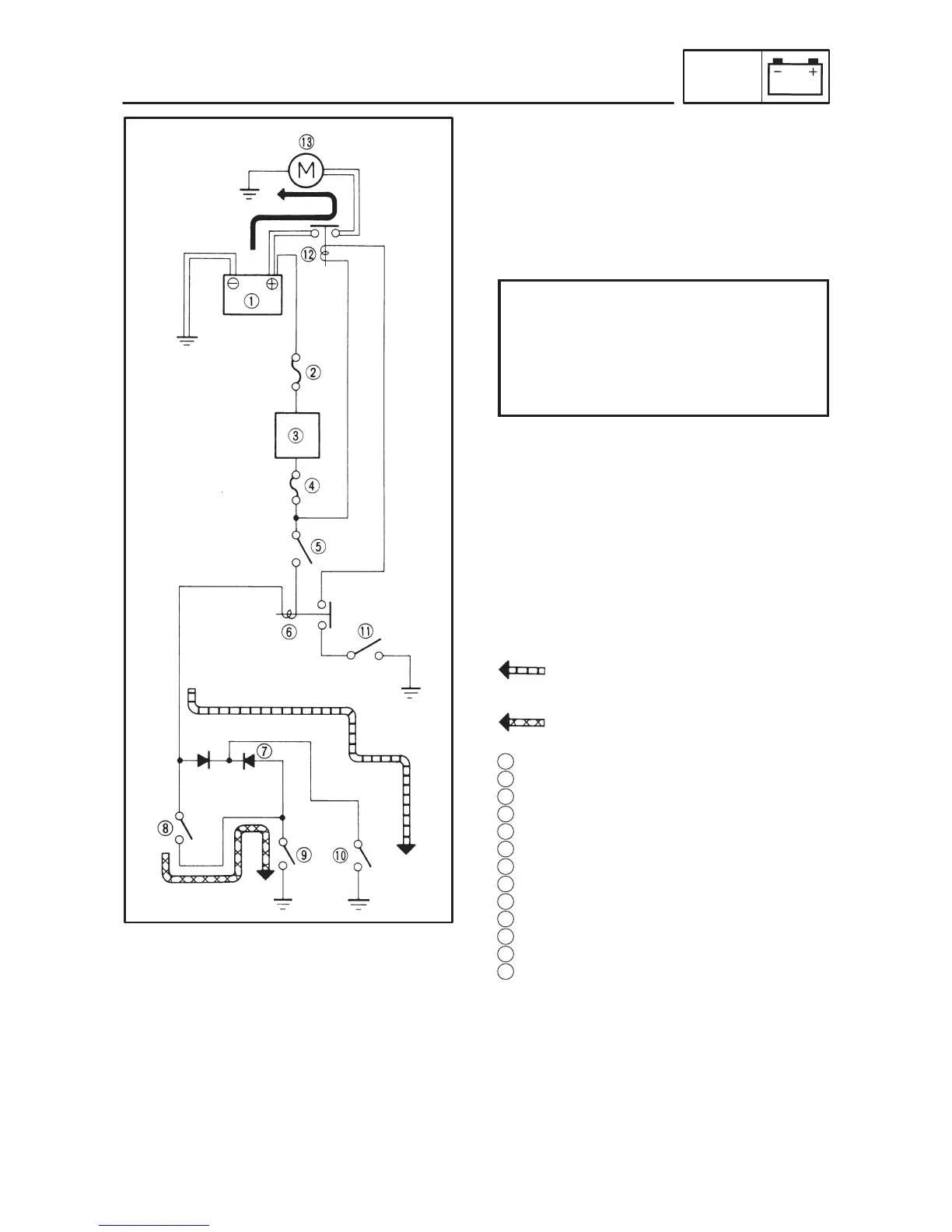
STARTING CIRCUIT OPERATION
The starting circuit on this model consists of the
starter motor, starter relay, and the starting cir-
cuit cut-off relay. If the engine stop switch is on
“RUN” and the main switch is on “ON” (both
switches are closed), the starter motor can op-
erate only if:
The transmission is in neutral (the neutral
switch is closed).
or if
The clutch lever is pulled to the handlebar
(the clutch switch is closed) and the side-
stand is up (the sidestand switch is closed).
The starting circuit cut-off relay prevents the
starter from operating when neither of these
conditions have been met. In this instance, the
starting circuit cut-off relay is open so current
cannot reach the starter motor.
When at least one of the above conditions have
been met however, the starting circuit cut-off
relay is closed, and the engine can be started by
pressing the starter switch.
WHEN THE TRANSMISSION IS IN
NEUTRAL
WHEN THE SIDESTAND IS UP AND
THE CLUTCH LEVER IS PULLED IN
1
Battery
2
Main fuse
3
Main switch
4
Ignition fuse
5
Engine stop switch
6
Starting circuit cut-off relay
7
Diode
8
Clutch switch
9
Sidestand switch
10
Neutral switch
11
Start switch
12
Starter relay
13
Starter motor

Table of Contents

Related product manuals