EasyManua.ls Logo

Yamaha XVS6501997 - Page 29

Yamaha XVS6501997
327 pages
Print Icon
To Next Page IconTo Next Page
To Next Page IconTo Next Page
To Previous Page IconTo Previous Page
To Previous Page IconTo Previous Page
Loading...
2-9
MAINTENANCE SPECIFICATIONS
SPEC
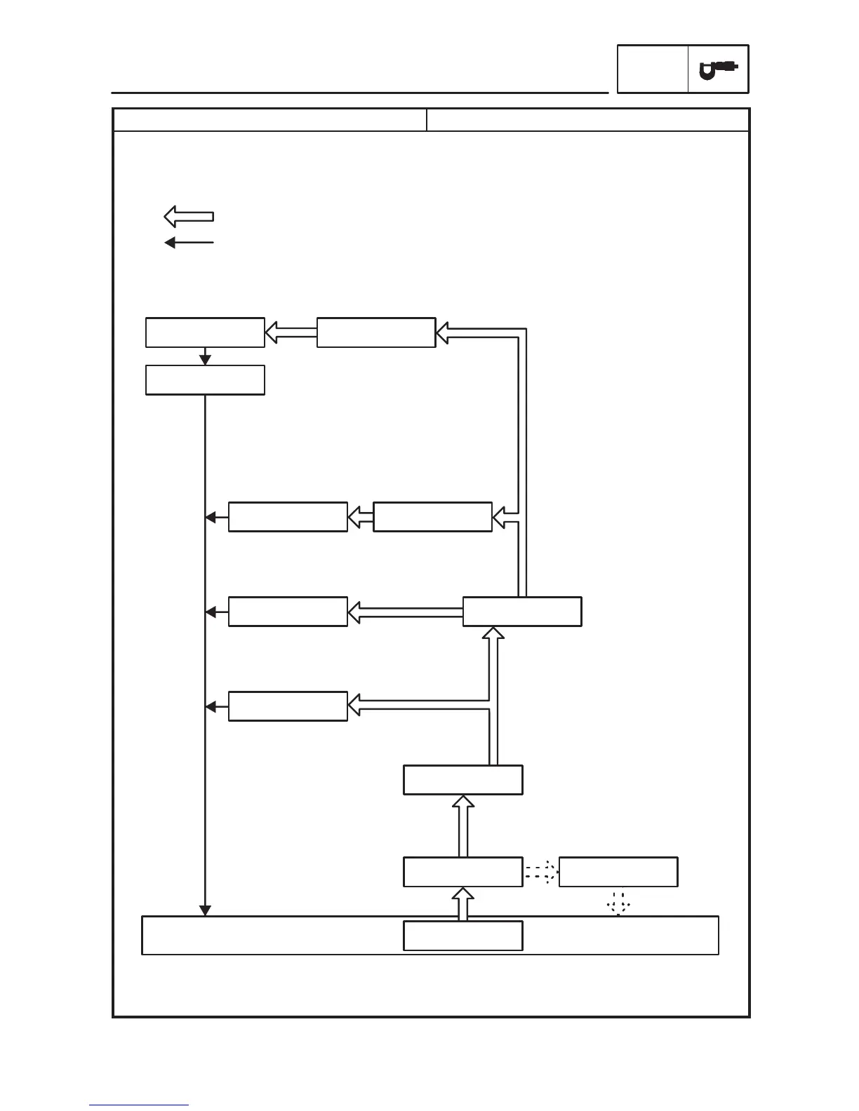
Splashed
Camshaft
Pressure feed
Rocker arm shaft
Piston
Middle gear housing
Drive axle
Starter clutch Crankshaft
Main axle
Oil filter
Oil pump Relief valve
Oil strainer
Item Standard
Lubrication chart:

Table of Contents

Related product manuals