EasyManua.ls Logo

YASKAWA MP920 - Page 129

YASKAWA MP920
336 pages
Print Icon
To Next Page IconTo Next Page
To Next Page IconTo Next Page
To Previous Page IconTo Previous Page
To Previous Page IconTo Previous Page
Loading...
6.4 Cables
6-13
6
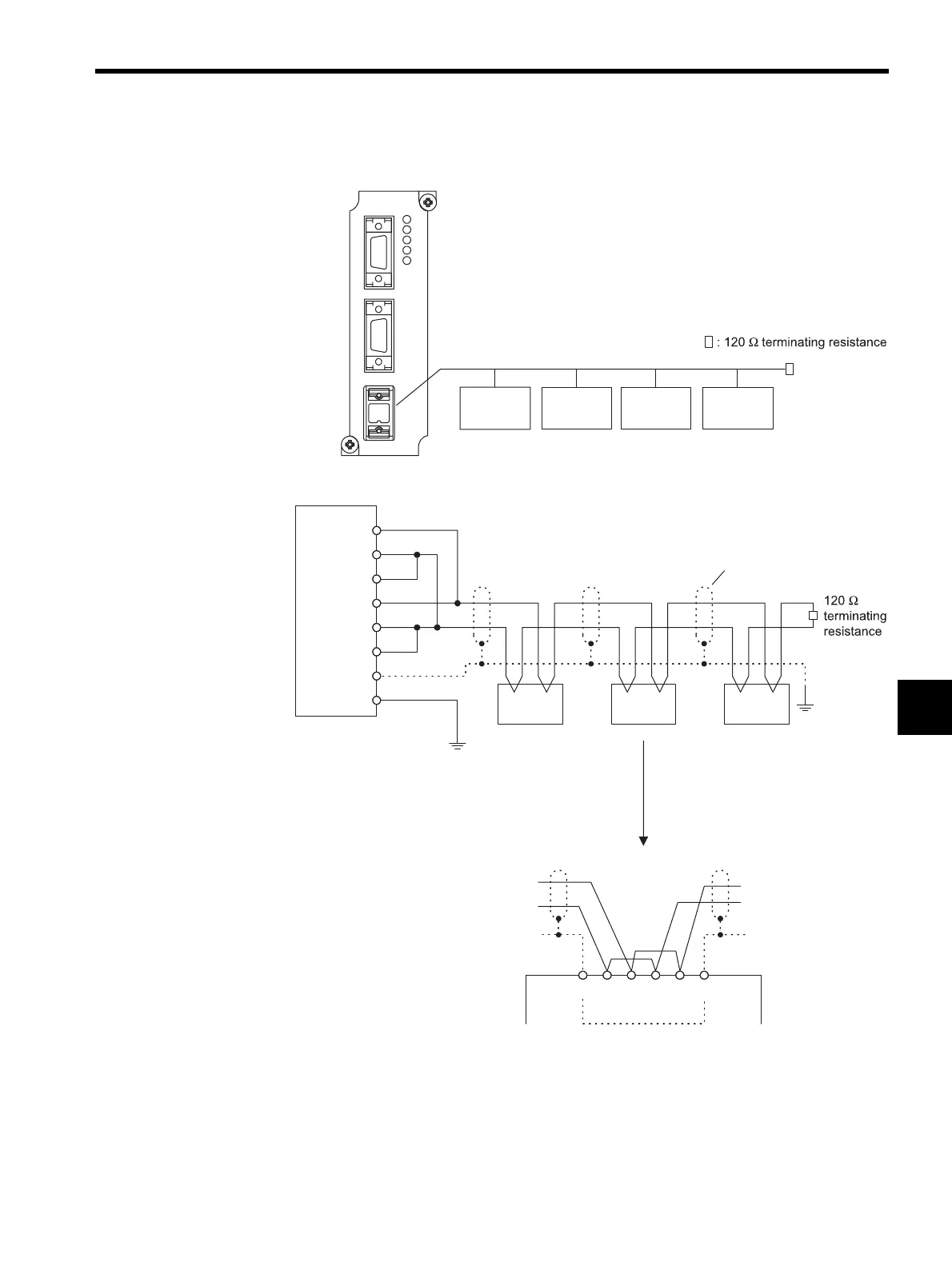
RS-485 Wiring
Note: 1. The terminating resistance will be enabled by connecting terminals
5 and 6, and terminals 1 and 4 at the CN3 interface.
2. Connect the 217IF CN3 FG connection to the FG terminal of the
Power Supply Module, using a lead wire.
CN2
CN1
RUN
ERR
TRX1
TRX2
TRX3
CN3
217IF
RS232/422
Terminal Terminal Terminal Terminal
(PLC, etc.) (PLC, etc.) (PLC, etc.)
(PLC, etc.)
RS-485
MP920
TX / RX TX / RX TX / RX
7
TX (+)
6
TX (-)
5
TXR
2
RX (+)
1
RX (-)
4
RXR
3
SH
8
SH
FG
217IF CN3
FG
Shield
1
2
For example, when a 217IF Module is
connected at intermediate position,
the wiring will be as shown below.
SH
TX
(-) (+) (-) (+)
TX RX RX
SH
367128
1
2

Table of Contents

Related product manuals