EasyManua.ls Logo

YASKAWA MP920 - MSG-SND Function

YASKAWA MP920
336 pages
Print Icon
To Next Page IconTo Next Page
To Next Page IconTo Next Page
To Previous Page IconTo Previous Page
To Previous Page IconTo Previous Page
Loading...
8.5 Connection to an Inverter
8-33
8
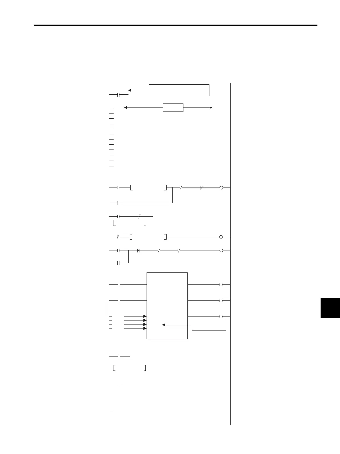
8.5.5 MSG-SND Function
The following diagram shows a MEMOBUS Master MSG-SND ladder logic program for
the MP920 and CP-217.
Send start
DB000200
Command
DB000201
Executing
DB000210
Stop
command
DB000202
Command
DB000201
003.00 DW00022
T
Command
DB000201
Executing
DB000210
Normal completion
DB000211
Abnormal completion
DB000212
MSG-SND
EXECUTE BUSY
ABORT COMPLETE
DEV-TYP ERROR
PRO-TYP
CIR-NO
CH-NO
PARAM
DA00000
00005
00001
00003
00001
Stop
DB000202
Normal completion
DB000211
Normal counter
Abnormal completion
DB000212
IFON
IEND
DEND
INC DW00024
DW00000
DW00026
DW00027
DW00001
SB000003
IFON
00000
00016
00000
00000
DW00005
DW00006
DW00007
DW00008
DW00009
DW00010
DW00011
DW00012
DW00024
IEND
00000
00000
00000
00000
Stop command
DB000202
Normal
completion
DB000211
Abnormal
completion
DB000212
00001 DW00002
00003
Stop
command
DB000202
Stop
counter
DB00021B
INC DW00023
DB000200
Send start
DB000200
001.00 DW00030
T
The circuit number
changes according to the
system configuration.
INC
Error counter
DW00025
DW00004
DW00025
Stop
command
DB000202
Low-speed scan (DWG L): SB000003
High-speed scan (DWG H): SB000001
One scan at startup
At startup, set the parameters in the first scan.
Remote station number setting
Connection code setting (readout)
Data address setting (address 0)
Data size setting (16 words)
Remote CPU No. setting
Coil offset setting
Input relay offset setting
Input register offset setting
Holding register offset setting
System register clear
Normal pulse counter clear
Error counter clear
Force stop if still not completed 3 seconds
after the Send instruction is issued.
Stop counter added when the Stop
command is issued.
Send started at 1-second intervals.
Sends a message to a remote station.
The execuiting coil tums ON when the CPU
receives the command.
The normal completion or abnormal completion
coil turns ON at processing completion.
Turns ON at receive completion of a query message and at
send completion of a response message.
Normal pulse counter added
Ended by a transmission error
Error pulse counter added
Processing result stored
Status stored
Use PRO-TYP 1 (MEMOBUS communications).
CIR-NO (circuit number) 2 (depending on the connection port)
CH-NO (channel number) 1 (fixed at 1 with the 217IF Module)
Function Send instruction
For Sl-K2
Send busy
monitoring timer
Send cycle
timer
Normal
completion
DB000211
Abnormal
completion
DB000212

Table of Contents

Related product manuals