EasyManua.ls Logo

YASKAWA MP920 - MSG-SND Function

YASKAWA MP920
336 pages
Print Icon
To Next Page IconTo Next Page
To Next Page IconTo Next Page
To Previous Page IconTo Previous Page
To Previous Page IconTo Previous Page
Loading...
8 Example Communications Module Applications
8.2.5 MSG-SND Function
8-16
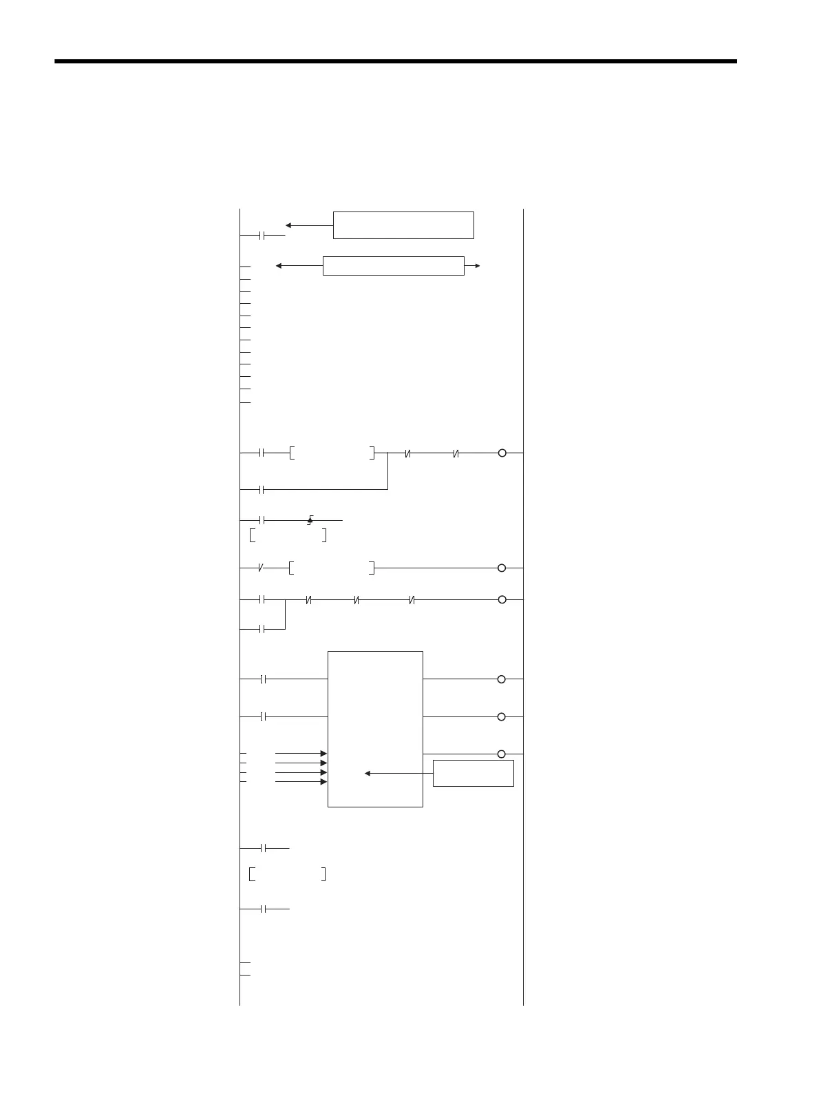
8.2.5 MSG-SND Function
The following diagram shows an OMRON Master MSG-SND ladder logic program for the
MP920 and CP-217.
DB000200 DB000211 DB000212
DB000201
DB000210
Executing
Stop command
Stop command Stop counter
Normal
completion
Abnormal
completion
Stop
command
DB000202
DB000201
003.00 DW00031
T
DB000201
DB000210
DB000211
DB000212
MSG-SND
EXECUTE BUSY
ABORT COMPLETE
DEV-TYP ERROR
PRO-TYP
CIR-NO
CH-NO
SEND PARAM
DA00000
00005
00001
00001
00001
DB000202
DB000211
DB000212
IFON
IEND
DEND
INC DW00024
DW00000
DW00026
DW00027
DW00001
SB000003
IFON
00000
00100
00000
00000
DW00005
DW00006
DW00007
DW00008
DW00009
DW00010
DW00011
DW00012
DW00024
IEND
00000
00000
00000
00000
One scan at startup
DB000202
DB000211 DB000212
00001
DW00002 Remote station number setting
Connection code setting (readout)
Data address setting (address 0)
Data size setting (100 words)
Remote CPU No. setting
Coil offset setting
Input relay offset setting
Input register offset setting
Holding register offset setting
Normal pulse counter clear
System register clear
Error counter clear
Force stop if still not completed 3 seconds
after the Send instruction is issued.
Stop counter added when the Stop
command is issued.
Send started at 1-second intervals.
Function Send instruction
Sends a message to a remote station.
The executing coil turns ON when the CPU
receives the command.
The normal completion or abnormal completion
coil turns ON at processing completion.
Turns ON at receive completion of a query message and at
Processing result stored
Status stored
At startup, set the parameters in the first
scan.
Low-speed scan (DWG L): SB000003
High-speed scan (DWG H): SB000001
Set the unit number set in SYSMAC DM0923.
00003
DB000202
DB00021B
INC DW00023
DB000200
Send start
Send start
Command
Send cycle timer Transmission start
DB000200
001.00 DW00030
T
The circuit number
changes according to the
system configuration.
INC
DW00025
DW00004
DW00025
DB000202
Normal
completion
Abnormal
completion
Stop
command
Command
Command
Stop
Normal completion
Executing
Abnormal completion
Normal completion
Abnormal completion
Normal counter
Error counter
Send busy
monitoring timer
Error pulse counter added
Ended by a transmission error
Normal pulse counter added
send completion of a response message.
CH-NO (channel number) 1 (fixed at 1 with the 217IF Module)
Use PRO-TYP 1 (MEMOBUS communications).
CIR-NO (circuit number) 1 (depending on the connection port)

Table of Contents

Related product manuals