EasyManua.ls Logo

YASKAWA MP920 - MSG-SND and MSG-RCV Functions

YASKAWA MP920
336 pages
Print Icon
To Next Page IconTo Next Page
To Next Page IconTo Next Page
To Previous Page IconTo Previous Page
To Previous Page IconTo Previous Page
Loading...
8 Example Communications Module Applications
8.4.5 MSG-SND and MSG-RCV Functions
8-28
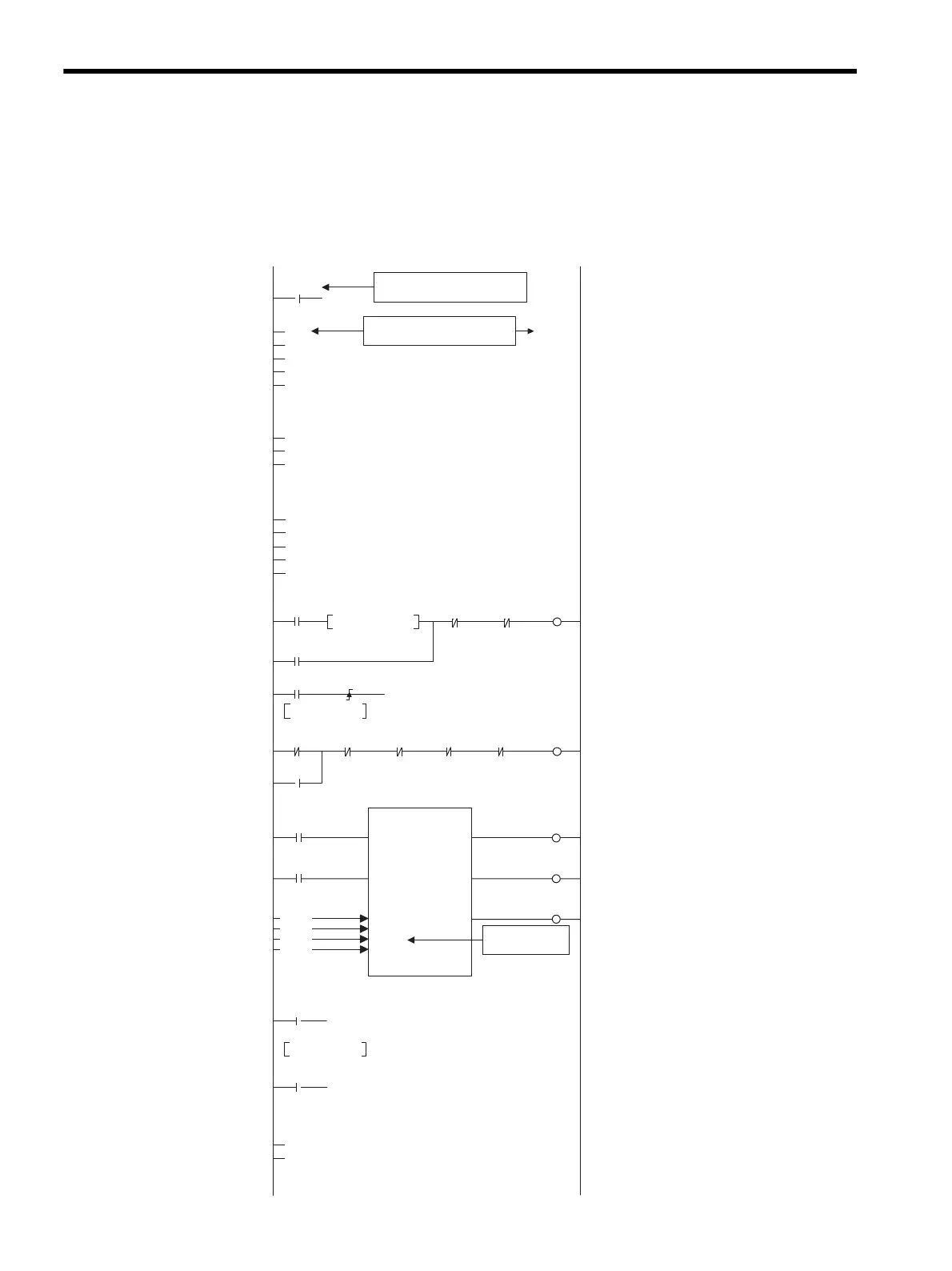
8.4.5 MSG-SND and MSG-RCV Functions
The following diagrams show the no-protocol MSG-SND and MSG-RCV ladder logic pro-
grams for a Temperature Controller and the 217IF Module.
MSG-SND and MSG-RCV
Send start
DB000601
Normal
completion
DB000211
Command
DB000201
Executing
DB000210
DB000202
Command
DB000201
003.00
DW00022
T
Command
DB000201
Executing
DB000210
Normal completion
DB000211
Abnormal completion
DB000212
MSG-SND
EXECUTE
BUSY
ABORT
COMPLETE
DEV-TYP
ERROR
PRO-TYP
CIR-NO
CH-NO
PARAM
DA00000
00005
00002
00003
00001
Stop
DB000202
Normal completion
DB000211
Normal counter
Error counter
Abnormal completion
DB000212
IFON
IEND
INC
DW00024
DW00000
DW00026
DW00027
DW00001
SB000003
IFON
0700
0005
0000
0000
0000
H2000
DW00007
DW00011
DW00012
DW00024
DW00025
DW00052
DW00053
DW00054
IEND
H0400
H0A0D
07030
07049
Stop
command
DB000202
DB000211 DB000212
DW00005 Send register number setting
Send register size setting
MSG-SND parameter
Remote CPU No. setting
Holding register offset setting
System register clear
Normal pulse counter clear
Receive area start address (7030)
Receive area end address (7049)
STX and address number setting
Parameter number (CH1 temperature input)
Control code setting (same item CH order)
Read data items setting (4 words)
Stop counter added when the Stop command is issued.
Function Send instruction
Sends a message to remote station.
The executing coil tums ON when the CPU receives the
command.
Tuen On at receive completion of a query message and at
send completion of a response message.
Normal pulse counter added
Ended by transmission error
Error pulse counter added
Processing result stored
Status stored
The normal completion or abnormal completion coil turns ON at
processing completion.
General-purpose message communications
Circuit No. 3
Channel No.1
Force stop if still not completed 3 seconds after the
Send instruction is issued.
CR, LF
System register clear
Normal pulse counter clear
Error counter clear
Send data creation for SR-Mini
Error counter clear
MSG-RCV parameter
Stop
command
DB000202
Stop
counter
DB00021B
INC
DW00023
The circuit number
changes according to the
system configuration.
INC DW00025
DW00006
DW00064
00000
DW00065
H0002
H0001
MW07000
Abnormal
completion
DB000212
Stop command
DB000202
MW07001
MW07002
MW07003
MW07004
Low-speed scan (DWG L): SB000003
High-speed scan (DWG H): SB000001
Set the unit address set by the SR-Mini.
One scan at startup
Send busy
monitoring timer
Normal
completion
Abnormal
completion
Stop
command
Stop
command
DB000602
At startup, set the parameters in the first scan.

Table of Contents

Related product manuals