EasyManua.ls Logo

Zonge GDP-32 - Design

Default Icon
419 pages
Print Icon
To Next Page IconTo Next Page
To Next Page IconTo Next Page
To Previous Page IconTo Previous Page
To Previous Page IconTo Previous Page
Loading...
GDP-32
II
DESIGN
Section 16, Page 3 May 2002
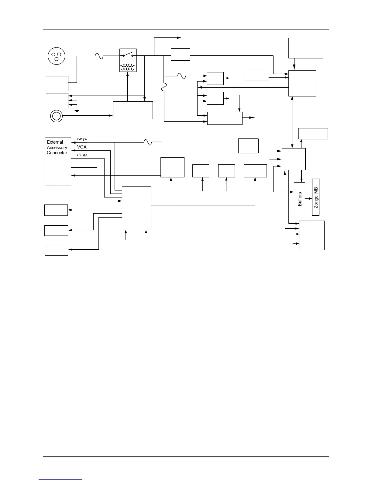
Figure 16.1 (b) - GDP-32
II
Block Diagram 2
Battery
Charger
4A
Crystal Power
12V
Battery
Pack
Keyboard/mouse
VGA
COM B
Ext kb sw
LAN
3.3v 5v
IDE
ISA
LCD
5v reg
3A
1A
1A
Power Button
Floppy
COM A
LPT 1
Card-sized
CPU module
Network
Controller
Hard
Disk
PC104
Connecter
Flash
Disk
ASIC
+5v
DC/DC
+3.3v
DC/DC
LCD Contrast
+24v Adjustable
3.3v
LCD Contrast
voltage
Power on/off
Contrast Adjust
5v
Power Control/
Protection
Serial
Number
Annunciator
Temperature
Humidity
Battery Voltage
Keypad
Controller
PIC17C756
Keypad
12V Power
Relay
MB
Power
12V
5V
3.3v
Contrast
Voltage
5v
LCD
5V

Table of Contents

Other manuals for Zonge GDP-32

Related product manuals