EasyManua.ls Logo

Zonge GDP-32 - Page 338

Default Icon
419 pages
Print Icon
To Next Page IconTo Next Page
To Next Page IconTo Next Page
To Previous Page IconTo Previous Page
To Previous Page IconTo Previous Page
Loading...
GDP-32
II
DESIGN
Section 16, Page 15 May 2002
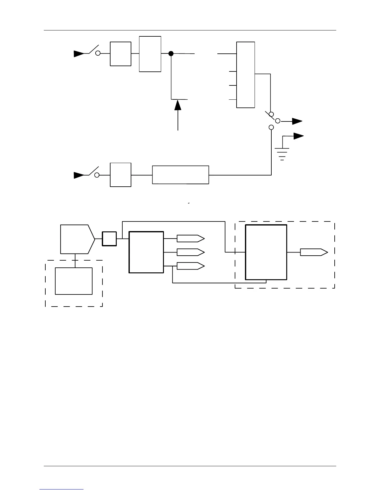
Figure 16.6 (a) – Block Diagram of the Calibrate and Timing Board (BD244 or BD288)
Duty Cycle
Period
4.980736 MHz
Crystal
Sample
CONVERT
2.490368 MHz
2
BINARY
DIVIDER
CHAIN
REAL TIME
CLOCK
BD244 or BD288
4
DAC
(DC Signal)
Temperature
Battery
Calibrate
(ACSignal)
Timing
Multiplexer
MUX
OHM
To
Analog
Boards
Col
Power
16 bit
D/A
Converter
(DAC)
Ohm
Power
Ohmeter
ImA / 100 u A
Inverter
+12v
+12v
GPS
Frequency
Discipline
BD288 (Optional)

Table of Contents

Other manuals for Zonge GDP-32

Related product manuals