EasyManua.ls Logo

AudioCodes Mediant 1000B SBA - Figure 1-4: Summary of Steps for Installing and Configuring SBA

AudioCodes Mediant 1000B SBA
298 pages
To Next Page IconTo Next Page
To Next Page IconTo Next Page
To Previous Page IconTo Previous Page
To Previous Page IconTo Previous Page
Loading...
Installation & Maintenance Manual 18 Document #: LTRT-40111
Mediant 1000B SBA
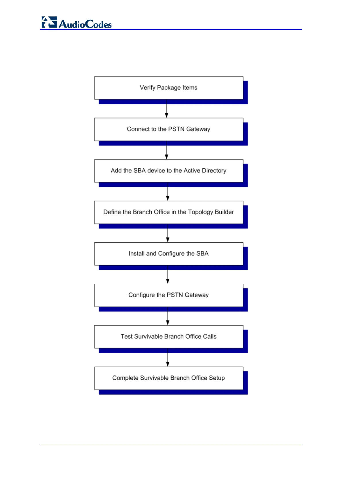
A summary of the steps required to setup the SBA environment is shown in the figure
below:
Figure 1-4: Summary of Steps for Installing and Configuring SBA

Table of Contents