EasyManua.ls Logo

Ceia THS/21 - Page 96

Ceia THS/21
210 pages
Print Icon
To Next Page IconTo Next Page
To Next Page IconTo Next Page
To Previous Page IconTo Previous Page
To Previous Page IconTo Previous Page
Loading...
3
FI002K0018v1530hUK – THS/21 Instruction manual for installation, use and maintenance
INSTALLATION
96 ORIGINAL INSTRUCTION
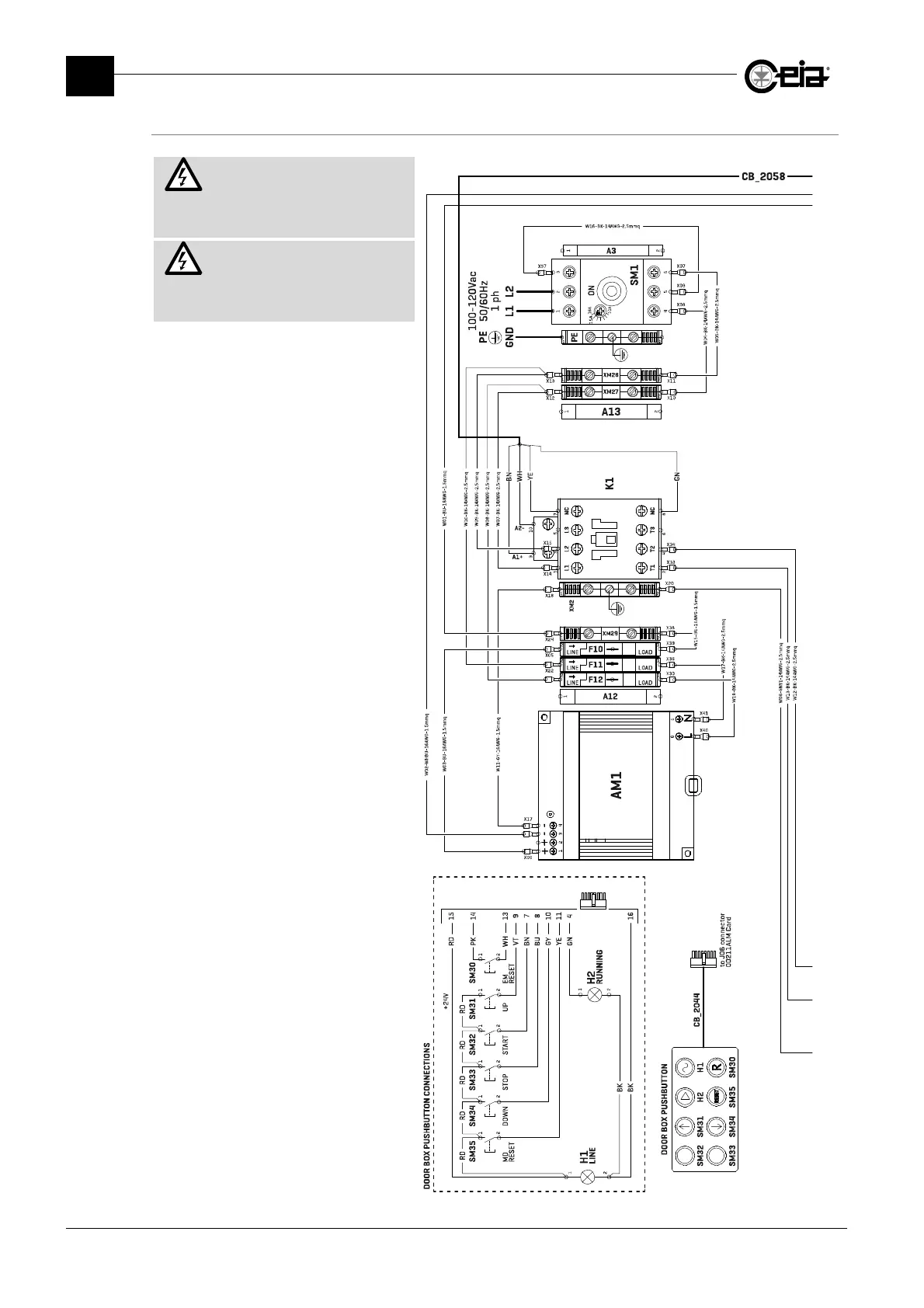
115 V version – E3176
MAIN OVERCURRENT
PROTECTION TO BE PROVIDED
ON SITE
-
MAX 15 A CC CLASS FUSE
FOR UL508A APPLICATIONS
PROTECTION DE LIGNE A
MAXIMUM DE COURANT A
INSTALLER SUR LE SITE
-
FUSIBLE CLASS CC 15A MAX
POUR APPLICATION UL508A

Table of Contents

Other manuals for Ceia THS/21

Related product manuals