EasyManua.ls Logo

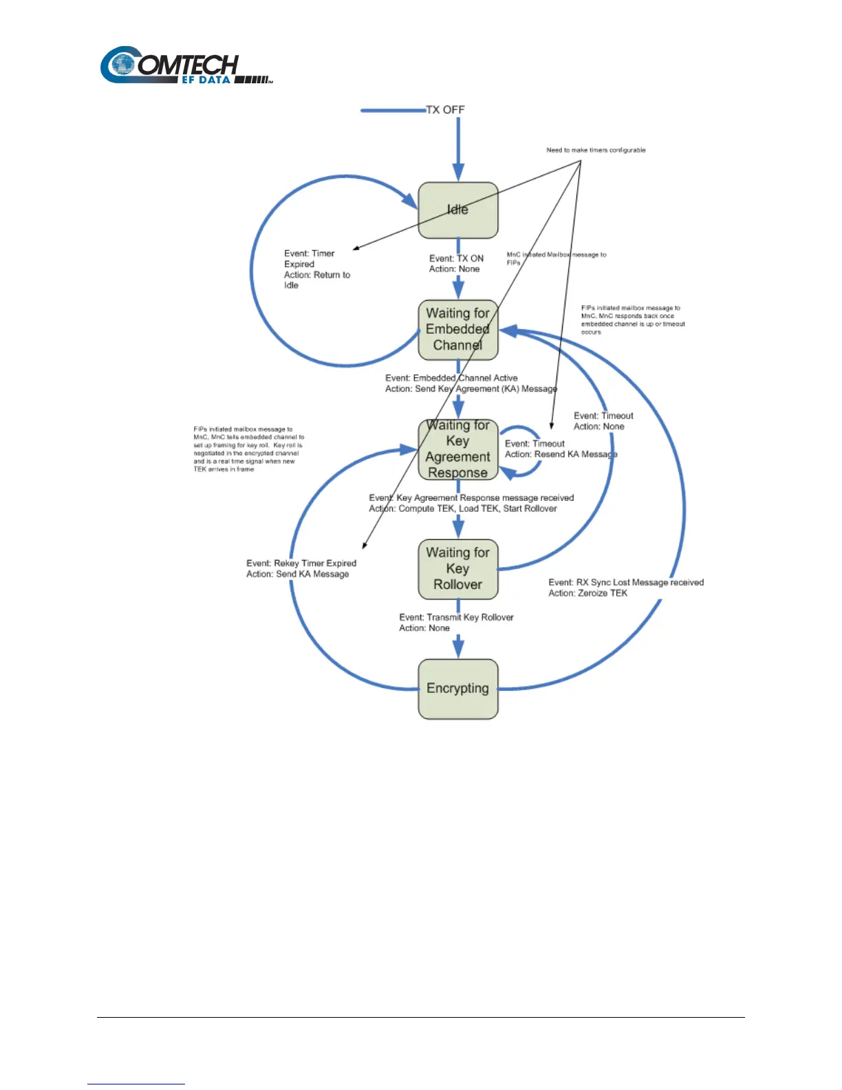
Comtech EF Data DMD1050TS - Figure 3-13. Traffic Encryption Key Negotiation

Comtech EF Data DMD1050TS
316 pages
Print Icon
To Next Page IconTo Next Page
To Next Page IconTo Next Page
To Previous Page IconTo Previous Page
To Previous Page IconTo Previous Page
Loading...
DMD1050TS Satellite Modem Board
Revision 1
Theory of Operation 3–40 MN-DMD1050TS
Figure 3-13. Traffic Encryption Key Negotiation

Table of Contents

Related product manuals