EasyManua.ls Logo

Delta MH300 Series - Page 157

Delta MH300 Series
1030 pages
To Next Page IconTo Next Page
To Next Page IconTo Next Page
To Previous Page IconTo Previous Page
To Previous Page IconTo Previous Page
Loading...
Chapter 7 Optional AccessoriesMH300
7-92
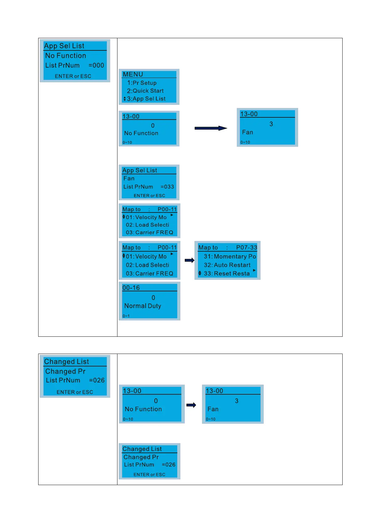
3. Application Selection List
This function enables you to select application and its parameters sets.
Example:
In the menu content, select 3: Application Selection List
Press ENTER to go into the Application Selection List
Select Application
Press ENTER to enter the application selection screen, and the selected
application industry is Fan”.
Press ENTER to enter the Fan application screen.
Press the Up / Down keys to select the parameter to set.
Choose 0: Normal duty or 1: Heavy duty according to your needs, then press
ENTER.
4. Changed List
This function records the parameters you have changed.
Example:
Set Pr.13-00 Application Selection = 3: Fan
Enter the changed list screen. List PrNum=026 means that there are 26
parameters that have been changed.
Press ENTER to enter the changed list screen.

Table of Contents

Related product manuals