EasyManua.ls Logo

Minebea CSD-912B - Measurement in Simple Comparative Discharge Mode

Default Icon
366 pages
Print Icon
To Next Page IconTo Next Page
To Next Page IconTo Next Page
To Previous Page IconTo Previous Page
To Previous Page IconTo Previous Page
Loading...
70
Measurement
5
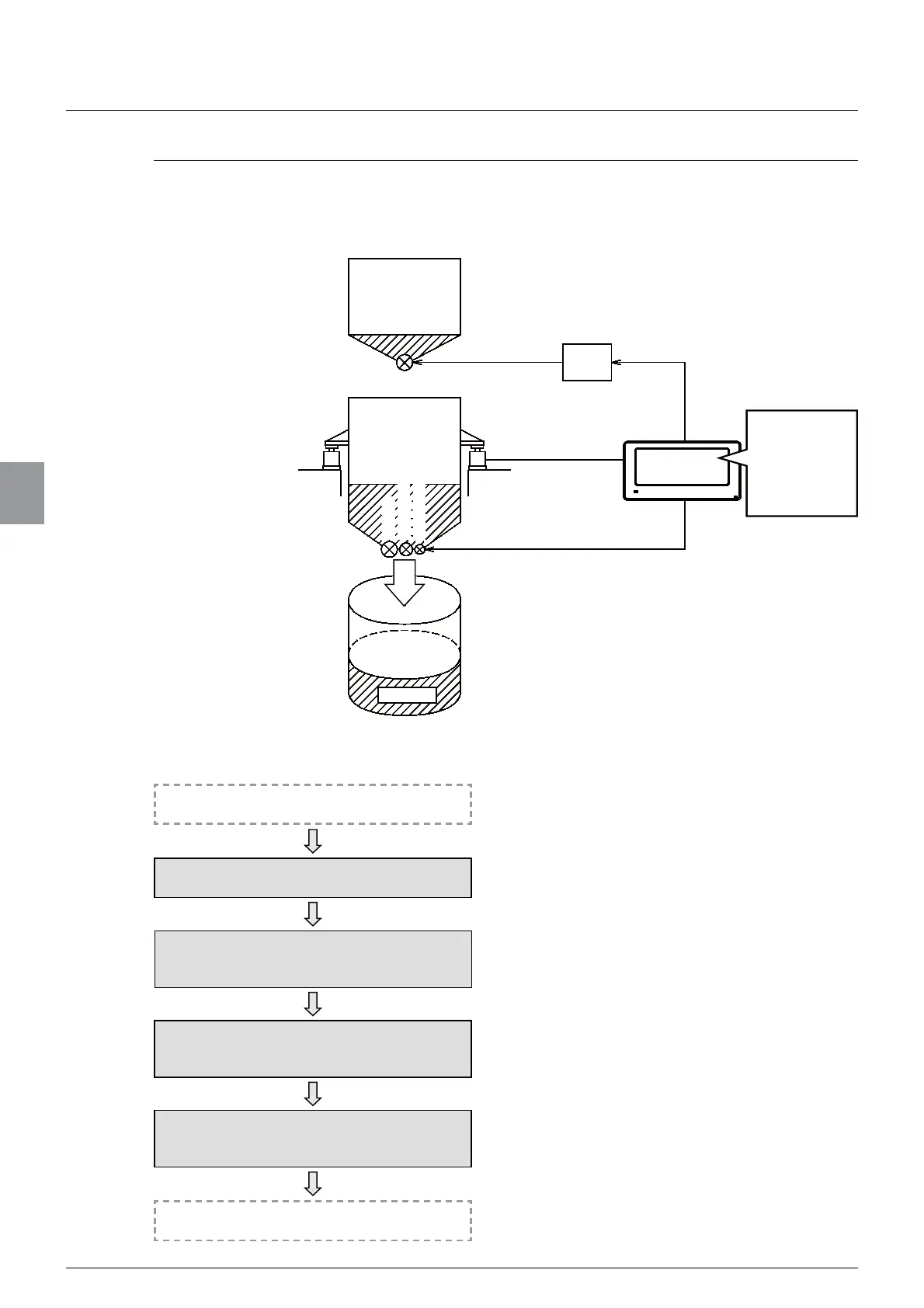
5.3. Measurement in simple comparative mode
5.3.2.
Measurement in simple comparative discharge mode
&6'%FRPSDUHVWKHYDOXHVRI>%5$1'&2'(@ZLWKWKHGHFUHDVHRIWKHPHDVXUHG
REMHFWGLVFKDUJHGIURPWKHZHLJKLQJKRSSHUWRQRWLI\FRPSDULVRQUHVXOWVE\VWDWHGLVSOD\
lamps.
7KHÀRZRIPHDVXUHPHQWLQVLPSOHFRPSDUDWLYHGLVFKDUJHPRGHLVDVIROORZV
)HG>1(7@VHWWLQJYDOXHRI>),1$/@
setting value of [PRELIMINARY2]
)HG>1(7@VHWWLQJYDOXHRI>),1$/@
setting value of [PRELIMINARY1]
>*5266@RU>1(7@VHWWLQJYDOXHRI>=(52%$1'@
Measurement start
)HG>1(7@VHWWLQJYDOXHRI>),1$/@
setting value of [F-FALL]
0HDVXUHPHQWLVFRPSOHWHDQGMXGJPHQWRIZHLJKLQJYDOXHV
The [ZERO BAND] lamp lights.
7KH>))/2:@ODPSOLJKWVDQGIXOOÀRZ
starts.
The [M. FLOW] lamp lights, and medium
ÀRZVWDUWV
The [D. FLOW] lamp lights, and dribble
ÀRZVWDUWV
The [FINISH] lamp lights.
-
NJ
PLC
Full output
Container
)XOO0HGLXP'ULEEOHÀRZRXWSXW
NJ
Weighing hopper
Material
Batch gate
Load cell
Discharge gate
'ULEEOHÀRZ
0HGLXPÀRZ
)XOOÀRZ
Compare the decrease
of the discharged
measured object
Programmable logic
controller
<RXFDQFKHFN
the result of the
FRPSDULVRQZLWK
WKHZHLJKLQJ
value by state
display lamps.

Table of Contents

Related product manuals