EasyManua.ls Logo

Servotronix CDHD2S - Page 195

Servotronix CDHD2S
268 pages
Print Icon
To Next Page IconTo Next Page
To Next Page IconTo Next Page
To Previous Page IconTo Previous Page
To Previous Page IconTo Previous Page
Loading...
Operations
195
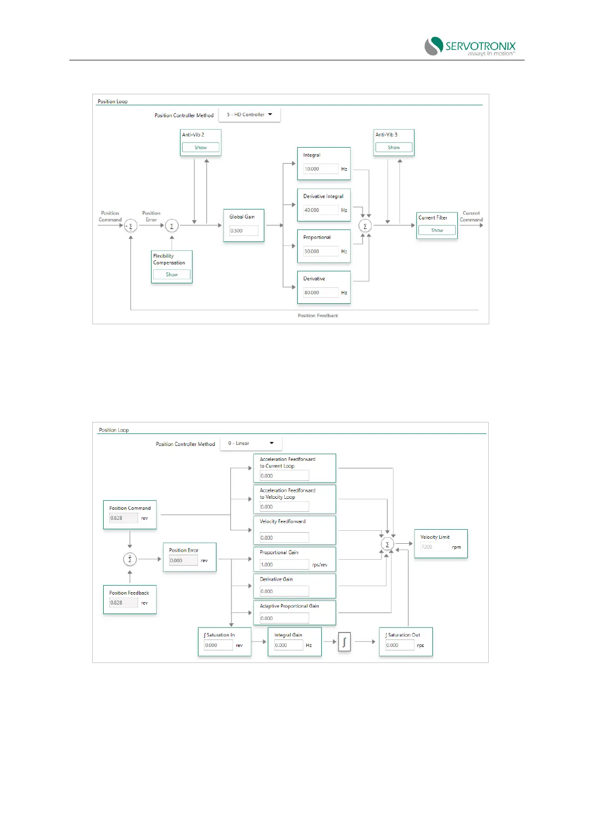
Figure 7-6 Position control loop - HD controller
Linear position controller
Linear position controller is a feedforward PID controller with limited integral saturation (anti-
terminal) option.
Figure 7-7 Position control loop - linear

Table of Contents

Related product manuals