EasyManua.ls Logo

Siemens CU240B-2 - 5 Commissioning; Commissioning Guidelines

Siemens CU240B-2
518 pages
Print Icon
To Next Page IconTo Next Page
To Next Page IconTo Next Page
To Previous Page IconTo Previous Page
To Previous Page IconTo Previous Page
Loading...
Converter with the CU240B-2 and CU240E-2 Control Units
Operating Instructions, 01/2016, FW V4.7 SP6, A5E34259001B AC
127
Commissioning
5
5.1
Commissioning guidelines
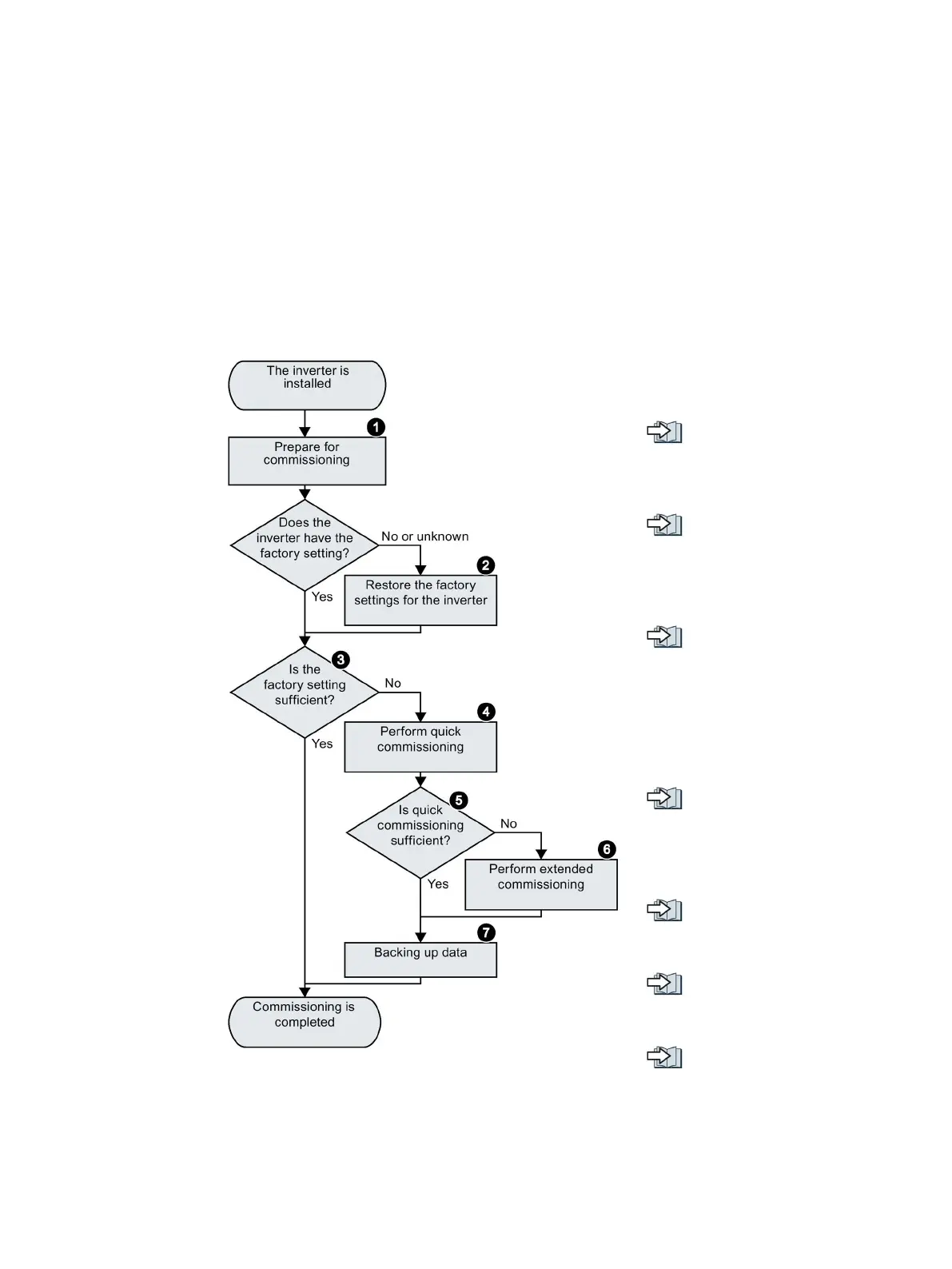
Overview
1.
Define the requirements to be
met by the drive for your
application.
(Page 128)
2.
Restore the factory settings of
the inverter if necessary.
(Page 162)
3.
Check if the factory setting of the
inverter is sufficient for your
application.
(Page 129)
4.
Set the following for quick
commissioning of the drive:
The closed-loop motor control
The inputs and outputs
The fieldbus interface
(Page 131)
5.
Check if additional inverter
functions are required for the
application.
(Page 169)
6.
If necessary, adapt the drive.
(Page 169)
7.
Save your settings.
(Page 351)

Table of Contents

Other manuals for Siemens CU240B-2

Related product manuals