EasyManua.ls Logo

Siemens simovert masterdrives - Page 1079

Siemens simovert masterdrives
1547 pages
Print Icon
To Next Page IconTo Next Page
To Next Page IconTo Next Page
To Previous Page IconTo Previous Page
To Previous Page IconTo Previous Page
Loading...
Bit: 0 = SLE deactivated; 0->1 Load SLE with setting value; 1 = SLE active
Data format actual value:
Function diagram
87654321
fp_mc_793_e.vsd
Free blocks
MASTERDRIVES MC
02.02.04
Setpoint Supply SIMOLINK Encoder SLE
-793 -
V2.5
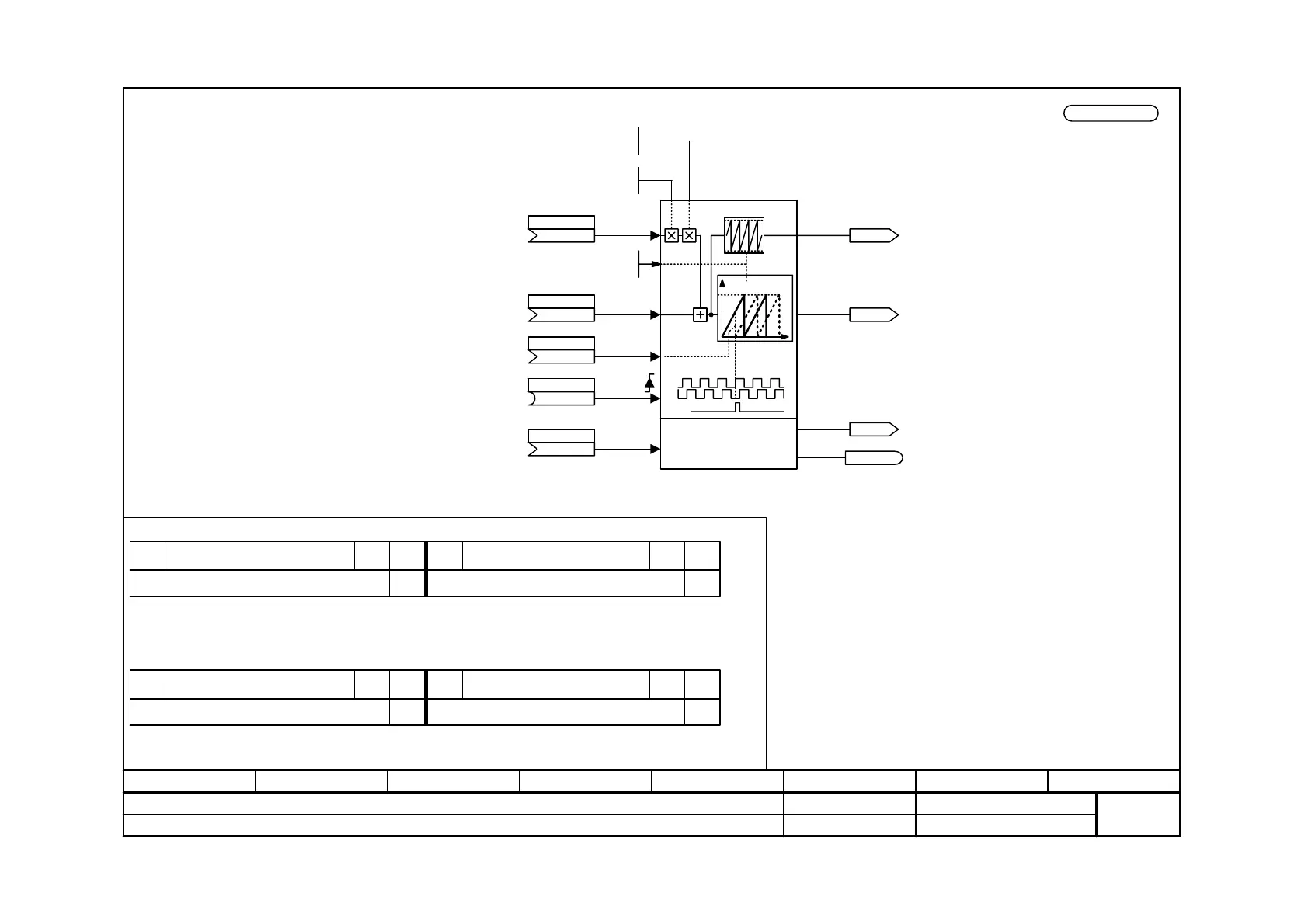
Function Block, Setpoint Supply SIMOLINK Encoder SLE
to SIMOLINK transmission channel
from virtual master to SIMOLINK
ACL
31 17 16 15 1 0
BitSetting value (0...32767)xSetpoint (0...32767)
Data format setpoint:
Setpoint: Position setpoint of the master axis
Setting value: Position of the zero pulse referred to the master axis
Actual value: SLE actual value
Bit: 0 = Not initialized; 1 = SLE active
31 17 16 15 1 0
BitxxActual value (0...32767)
from SIMOLINK transmission channel
Setpoint deadtime adapted from master
<1>
Offset gives the position of the zero pulse
relative to the setpoint (U803.01).
With rising edge at U804.
<1>
The function block is used for simple setpoint correction of the
SIMOLINK Encoder SLE (Order No. 6SX7005-0AG0). The
Handbook "SLE/SLE-DP SIMOLINK Encoder" describes the
SIMOLINK Encoder and the function block and also contains
notes on configuring.
KK0848
Setpoint supply SLE
B
U804 (0)
activate SLE
KK
U803.02 (0)
Src.SLE offset
KK
U803.03 (0)
Src.SLE actual value telegram
KK
U803.01 (0)
Src.Setpoint
K0849
SLE actual value
B0835
SLE active
Axis cycle length
1... 2
31
-1 [LU]
U805 (32768)
Rated speed
0.00 ... 20 000 000.00 [1000 LU/min]
U806 (0.00)
KK
U803.04 (0)
Src.SLE act.speed
Dead time adaption
-100.00 ... 100.00 ms
U807 (0.00)
KK0850
U953.28 = __ (20)

Table of Contents

Other manuals for Siemens simovert masterdrives

Related product manuals