EasyManua.ls Logo

Siemens simovert masterdrives - Page 1097

Siemens simovert masterdrives
1547 pages
Print Icon
To Next Page IconTo Next Page
To Next Page IconTo Next Page
To Previous Page IconTo Previous Page
To Previous Page IconTo Previous Page
Loading...
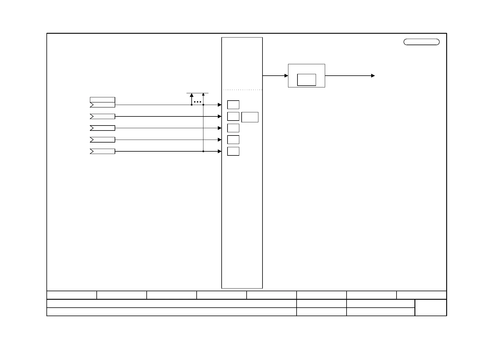
Function diagram
87654321
fp_mc_Z02_e.vsd
SCB1/2
MASTERDRIVES MC
06.08.12
Peer-to-peer transmitting
- Z02 -
V2.5
PZD
words
2
3
4
5
.01
.02
.03
.04
.05
Transmit
Transmit telegram
Peer-to-peer
1
DPR
PZD
Not with Compact PLUS!
K
P706 (0)
Src SCB TrnsData
K
K
K
K
SCB/SCI Values
r699.01 to .05
U953.26 = ___(4)

Table of Contents

Other manuals for Siemens simovert masterdrives

Related product manuals