EasyManua.ls Logo

Siemens simovert masterdrives - Page 1125

Siemens simovert masterdrives
1547 pages
Print Icon
To Next Page IconTo Next Page
To Next Page IconTo Next Page
To Previous Page IconTo Previous Page
To Previous Page IconTo Previous Page
Loading...
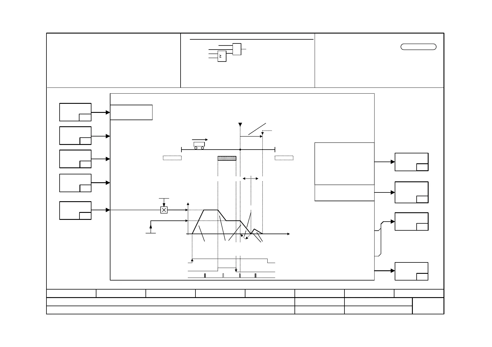
Function diagram
87654321
fp_mc_821_e.vsd
Technology option
MASTERDRIVES MC
08.01.02
Homing procedure operating mode
-821 -
Positioning output
signals
Sampling time for positioning
Recommended: U953.32 = 4
<1> The homing position direction of approach in MD5 must correspond
to the parameterization of position sensing (e.g.. P183 if the motor
encoder is used in slot C [330.2]), i.e.:
MD5 = 1 ==> increasing positions from A to B ==> P183 = xx1x
MD5 = 2 ==> decreasing positions from A to B ==> P183 = xx2x
<2> If the technology option F01 in MASTERDRIVES MC is used, the
"Homing position setting value" in position sensing (e.g. P176 [330]) is
not required
<3> The BERO must be adjusted mechanically or via P188 [330.2] such
that the falling edge of the BERO signal does not fall together with
the encoder zero position (e.g. as can be observed at KK090 [550])
<4> Special case MD5=3: Directly set homing position without approach:
<5> Acceleration/deceleration times MD41/42 refer to a traversing
action from 0 to MD23 or from MD23 to 0.
<6> Homing with automatic reversal
at reversing cam right and/or left, see [813.4]
Control bits
[809]
Positioning input signals
Operating Mode
[809]
Position signals
[815]
[J_FWD] forwards
[J_BWD] backwards
2 = Operating mode
Homing procedure
Homing position
sensed
Digital inputs for
positioning
[813]
BERO signal (with
MD45 [813.4] and
P178 [330.5]
determined)
Homing Procedure operating mode
-999 999 999 ... 999 999 999 LU
Home position
coordinate
MD3 (0)
Direction of
approach
MD5
A
B
<4>
<1>
Home positon
displacement
MD4 (0)
[ST_EN] Start enable
[FUR] Processing runs
[DRS] Destination reached
and stationary
[FWD] Forwards
[BWD] Backwards
[FUT] Function finished
[ARFD] Axis is homed
Position control
Speed
Override
[809]
Set actual value to
MD3 here
- Homing procedure enable
BERO
range
Speed control
MD4 = 0
<5>
MD41 (1000)
1...99 999 ms
Accel Time
MD42 (1000)
1...99 999 ms
Decel Time
<3>
J_FWD or J_BWD
Rough pulse
Rotor zero position
MD18 / 19 (1000)
1 ... 99 999 [x 1000 LU/s
2
]
acceleration / deceleration
position-controlled
v*
a*
v*
s
Status bits
[811]
[815]
Control signals
for position
sensing
Setpoints
[817]
Diagnostic data
[818]
V2.5
Reversing cam Reversing cam
<6> <6>
&
[MODE_IN] = 2
MD5 = 3
[J_FWD]
[J_BWD]
1
Set position setpoint and
actual value to MD3
(Beforehand, traverse
through any displacement
path MD4 with speed MD6)
Special case: Bero and rotor zero position (as shown)
Special case: Homing with bero only: MD8 = 1
Special case: Homing with rotor zero position only or
zero pulse only: MD8 = 2
U953.32 = ___(20)
Approach speed
MD7 (5000)
1 ... 19 999 999 [x 1000 LU/min]
MD6 (500)
Reducing speed
1 ... 19 999 999 [x 1000 LU/min]

Table of Contents

Other manuals for Siemens simovert masterdrives

Related product manuals