EasyManua.ls Logo

Siemens simovert masterdrives - Page 1127

Siemens simovert masterdrives
1547 pages
Print Icon
To Next Page IconTo Next Page
To Next Page IconTo Next Page
To Previous Page IconTo Previous Page
To Previous Page IconTo Previous Page
Loading...
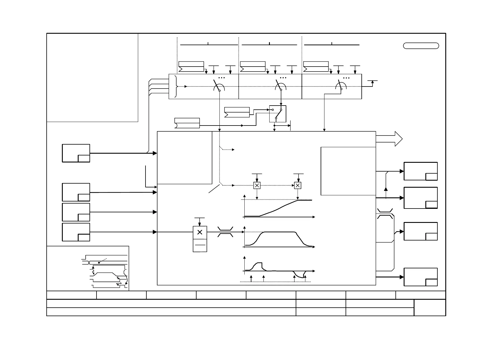
Function diagram
87654321
fp_mc_823_e.vsd
Technology option
MASTERDRIVES MC
08.01.02
Operating mode MDI (point-to-point positioning)
-823 -
<1> 00= "Travel shortest distance" with round
axis with G90
<2> [LU]=the length unit set by the actual value
evaluation factor (e.g. P169/P170 [330.4] with
motor encoder in slot C) e.g. 0.001 mm
<3> - High Byte = first G function:
90=Absolute dimension (with round axis
modulo MD11)
91=incremental dimension (relative, with
round axis no modulo function)
- Low Byte= second G function=
acceleration override:
30=100%, 31=10% ... 39=90%
Number representation: parameter decimal
coded hexadec. in connector, example:
absolute positioning with 100% acceleration
==> Parameter = 9030 (dec.;= factory setting)
==> Connector = 5A1E (hex)
Positioning output signals
"Normal" control frequency for travel action
[OFF1] AUS1
[MODE_IN]
[STA] Start
Speed
[DRS] Pos. reached
[FUT] Function finished
3
[J_FWD] Forwards <1>
[J_BWD] Backwards <1>
[RST] Reset technology
[FUM] Follow-up mode
[CRD] Cancel remaining
distance
[STA] Start pos. travel
[RIE] Read-in enable for
roll shift
[TGL_I] Toggle bit input for
"flying MDI"
Override
[809]
0 ... 255 %
Position
signals
[815]
Operating
mode
[809]
Time override MD26
Backlash compensation MD38 ... MD40
Operating mode MDI positioning
90 / 91 = absolute/relative
positioning
[ARFD] Axis is referenced
[OTR] Limit switch reached
[FUT] Function finished
[BWD] Backwards
[FWD] Forwards
[DRS] Pos. reached and
stop
[FUR] Processing runs
[ST_EN] Start enable
[TGL_O] Toggle output
Accelerate -
override
Jerk limiting (see [817])
t
t
t
s*
v*
a*
Ovr.
100%
F Ovr
*
3 = operating
mode MDI
Position
Speed
Acceleration
v_end
[823.5] X
Sampling time for positioning
Recommended: U953.32 = 4
Position setpoint s*
Speed pre- control value
Acceleration
pre-control value
MD23
MD13
MD12
Software
limit switch
v*
a*
[OTR]
G
0
1
<3>
G functions
2
3
2
2
2
1
2
0
Selection of
MDI set 0 ... 10
90 30 ... 91 39
(90 30)
Position (X)
<2>
-2
31
... +(2
31
-1) [LU]
0 1 10 0 1 10
X
Speed (F)
0 1 10
0 ... 1 999 999 900 [x 10 LU/min]
(but limited to MD 23)
F
MDI block number 0...10;
Following is displayed:
- at standstill: selected MDI block
- during travel: currently traversed
MDI block
- no MDI mode ==> display "0"
at MD1 = 3
Set specification for
roll shift [830]
30 = 100 %
31 = 10 %
32...39 = 20...90 %
Bit 11
Bit 10
Bit 9
Bit 8
[MDI_NO]
MDI set number
(Positioning control bits 8 ... 11)
Positioning input signals
Control bits
[809]
[815]
Control signals
for position
sensing
Setpoints
[817]
Diagnostic data
[818]
Status bits
[811]
V2.5
Acceleration
MD18 (1000)
1 ... 99 999 [x 1000 LU/s2]
Deceleration
MD19 (1000)
1 ... 99 999 [x 1000 LU/s2]
[823.6]
F
U953.32 = ___(20)
B
U509 (0)
KK
U534 (0)
K
U531 (0)
5A1E ...
5B27 hex
U550.1 U559.1
KK
U532 (0)
U550.2 U559.2
KK
U533 (0)
U550.3 U559.3
n540.13
n540.12

Table of Contents

Other manuals for Siemens simovert masterdrives

Related product manuals