EasyManua.ls Logo

Siemens simovert masterdrives - Page 1129

Siemens simovert masterdrives
1547 pages
Print Icon
To Next Page IconTo Next Page
To Next Page IconTo Next Page
To Previous Page IconTo Previous Page
To Previous Page IconTo Previous Page
Loading...
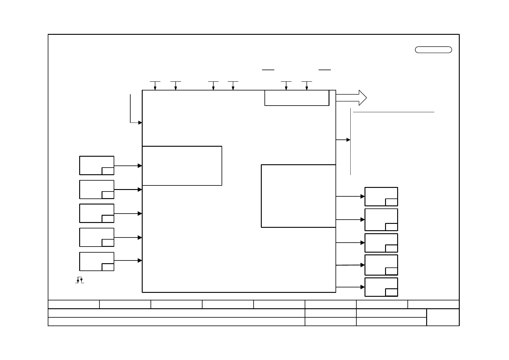
Function diagram
87654321
fp_mc_826_e.vsd
Technology option
MASTERDRIVES MC
08.01.02
Automatic positioning mode
-826 -
Samping time for positioning
Recommended: U953.32=4
[T_R] Dwell time running <2>
[ST_EN] Start enable
[FUR] Function running
[DRS] Destination reached,
axis stat.
[FWD] Forwards
[BWD] Backwards
[FUT] Function terminated
[STR_M] Strobe signal for M
functions
[M_NO_1] M function number 1
[M_NO_2] M function number 2
Automatic mode
Positioning output signals
Axis assignment (axis name) MD02
Deceleration for collision MD20
Control of M functions MD24, MD25
Time override MD26
Backlash compensation MD38...MD40
External block change MD44, MD45
Zero offsets
Tool offset
(length and wear)
[RIE] Read-in enable
[STA ] Start
[CRD] Cancel remaining distance
[ACK_M] Acknowl. M function <1>
[SIST] Single step
[PROG_NO] Program number
[BLSK] Block skip
5 = Automatic mode
6 = Automatic single-block mode
Positioning input signals
Control bits
[809]
Position signals
[815]
Operating mode
[809]
Override
[809]
Digital inputs for
positioning
[813]
<1>2 edges: , e.g. from master control
(digital signal output in the block is
acknowledged by master control)
<2>E.g. waiting time initiated by G04
... ...
...
Input of automatic blocks via the
parameterizing interface
When MD1 = 3
Block specification
for roll feeding [830]
Diagnostic parameters for automatic mode:
n540.16 = Program number, level 0
(main program)
n540.17 = Block number, level 0
n540.18 = Program number, level 1
n540.19 = Block number, level 1
n540.20 = Number of loops, level1
n540.21 = Program number, level 2
n540.22 = Block number, level 2
n540.23 = Number of loops, level 2
n540.24 = Decoding error, program
(No. of faulty program)
n540.25= Decoding error, block
(No. of faulty block)
Diagnostic data
[818]
s* v* a*
[811]
Digital outputs
for positioning
[813]
Setpoints
[817]
Control signals
for position
sensing
[815]
Status bits
Block input; see [828]
V2.5
U953.32 = ___(20)
U571 U590U521.1 U521.6 U522.1 U522.4

Table of Contents

Other manuals for Siemens simovert masterdrives

Related product manuals