EasyManua.ls Logo

Siemens simovert masterdrives - Page 1134

Siemens simovert masterdrives
1547 pages
Print Icon
To Next Page IconTo Next Page
To Next Page IconTo Next Page
To Previous Page IconTo Previous Page
To Previous Page IconTo Previous Page
Loading...
Function diagram
87654321
fp_mc_833_e.vsd
Optional free block
MASTERDRIVES MC
02.02.04
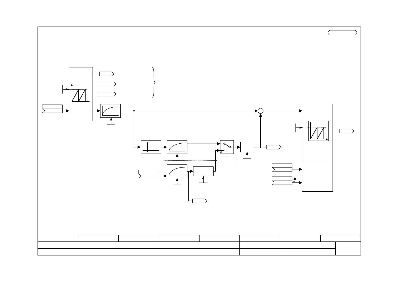
Synchronism - real master with deadtime compensation
-833 -
V2.5
Position set-point
master axis to
synchronism
block e.g
U600.01 = 608
[834.1]
Position actual-value
of the real master
e.g. from "position sensing
external encoder"
(U422.01 = 125 [335.8] )
from position sensing
external encoder
e.g. U422.03 = 129 [335.7]
Real master with speed-dependent deadtime compensation
<1> Typical setting values for U424 depending on the master value source:
- approx. 3 ms with external machine encoder
- approx. 6 ms with motor encoder
- approx. 10 ms if input value is coming from SIMOLINK
<2> It is recommended to use the measured actual speed if possible
(U422.03>0)
<3> You can normally set the axis cycle lengths U425.1 and U425.2 to the
same value.
<3>
d
dt
Deadt.
comp.
Should be calculated in the same
time slot as the synchronization
block.
Integrator with ACL limitation
AZL
SET VALUE
SET
+
+
AZL
<3>
<2>
=0
0
U422.03
Normalization
Normally to "position sensing
external encoder", if limitation
should be effected to axis cycle
[335.5]
P158.01 = 582
P158.02 = 581
P157.01 = 614
U953.31 = ___(20)
KK0609
Output
deadtime
compensation [LU]
KK0608
Position setpoint
[LU]
Axis cycle length
output
0 ... 2
31
-1 [LU]
U425.1 (0)
B
U426 (0)
Set
KK
U422.02 (0)
Setting value
Axis cycle length
Input
0 ... 2
31
-1 [LU]
U425.2 (0)
KK0614
Position correction value
B0582
Position correction +
B0581
Position correction -
KK
U422.01 (0)
Input value [LU]
Smoothing time input signal
0 ... 100 ms
U423 (0)
Smoothing deadtime compensation
0 ... 100 ms
U427 (0)
KK
U422.03 (0)
Actual speed [%]
KK0624
Speed
setpoint [%]
Rated control speed
0.00 ... 20 000 000.00 [1000 LU/min]
U428 (0)
Deadtime
compensation
<1>
0.00 ... 100.00 ms
U424 (0)

Table of Contents

Other manuals for Siemens simovert masterdrives

Related product manuals