EasyManua.ls Logo

Siemens simovert masterdrives - Page 994

Siemens simovert masterdrives
1547 pages
Print Icon
To Next Page IconTo Next Page
To Next Page IconTo Next Page
To Previous Page IconTo Previous Page
To Previous Page IconTo Previous Page
Loading...
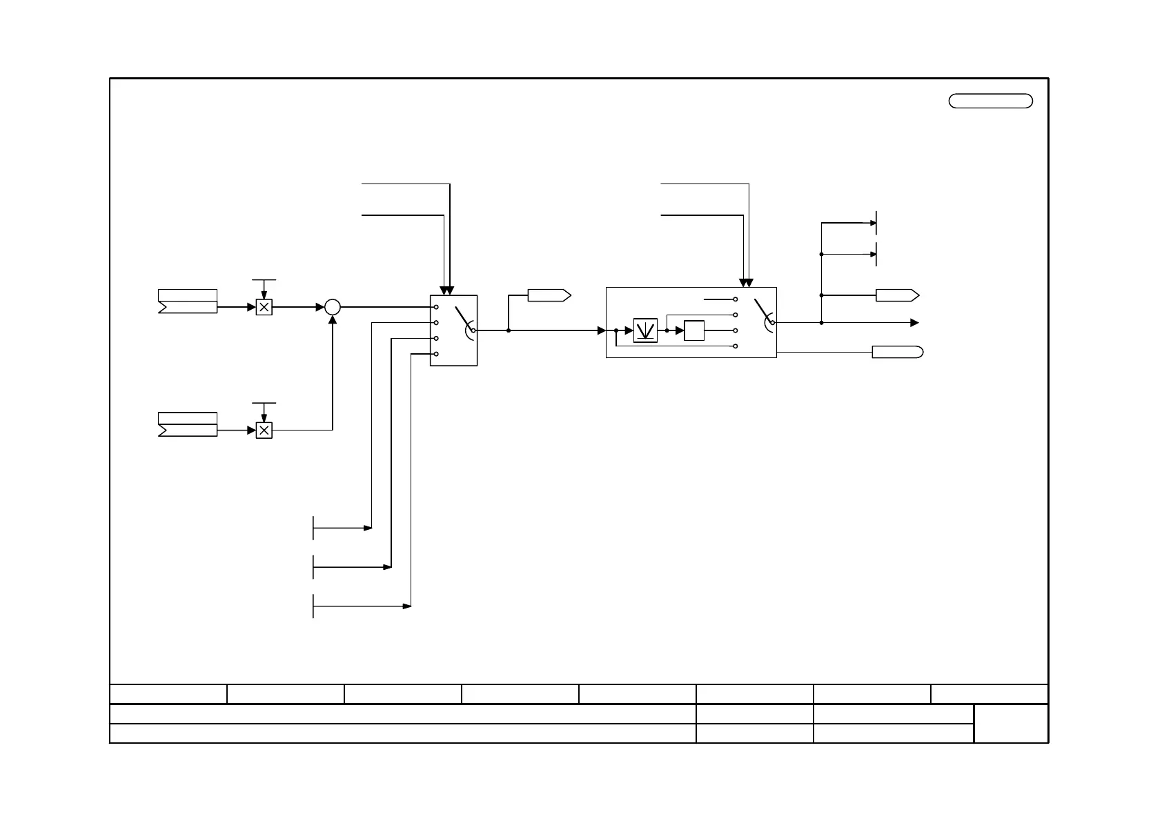
Function diagram
87654321
fp_mc_310_e.vsd
Setpoint processing
MASTERDRIVES MC
30.08.01
Setpoint selection
-310 -
V2.5
+
Inching bit 1 from sequence control
+
11
10
01
00
Inching bit 0 from sequence control
11
10
01
00
-1
0 %
[180.7] Release counter-clockwise phase sequence of control word 1
[180.7] Release clockwise phase sequence of control word 1
to setpoint processing 2
[320.1]
<1>
<1>
The first selected jog setpoint is always valid.
A subsequently selected jog setpoint is not valid until the previously selected setpoint is deselected.
In order to select jog setpoint 3, both inching bits must be set at the same time.
KK
P443.B (0)
Src MainSetp
Jog Setp 1
-200.0 ... 200.0 %
P448.F (0.0)
Scale Main Setp
-300.0 ... 300.0 %
P444.F (100.0)
KK
P433.B (0)
Src AddSetpoint1
Scale Add Setp1
-300.0 ... 300.0 %
P434.F (100.0)
Jog Setp 2
-200.0 ... 200.0 %
P449.F (0.0)
Jog Setp 3
-200.0 ... 200.0 %
P450.F (0.0)
KK0070
n(set, sum1)
B0200
No SpdDir Sel
KK0071
n(set, spd sel)
n(set, speed sel)
r461
n959.42 = 2
Main setpoint
r446

Table of Contents

Other manuals for Siemens simovert masterdrives

Related product manuals