EasyManua.ls Logo

Sony DCR-PC101E - Page 31

Sony DCR-PC101E
149 pages
Print Icon
To Next Page IconTo Next Page
To Next Page IconTo Next Page
To Previous Page IconTo Previous Page
To Previous Page IconTo Previous Page
Loading...
DCR-PC101/PC101E
COVER
COVER
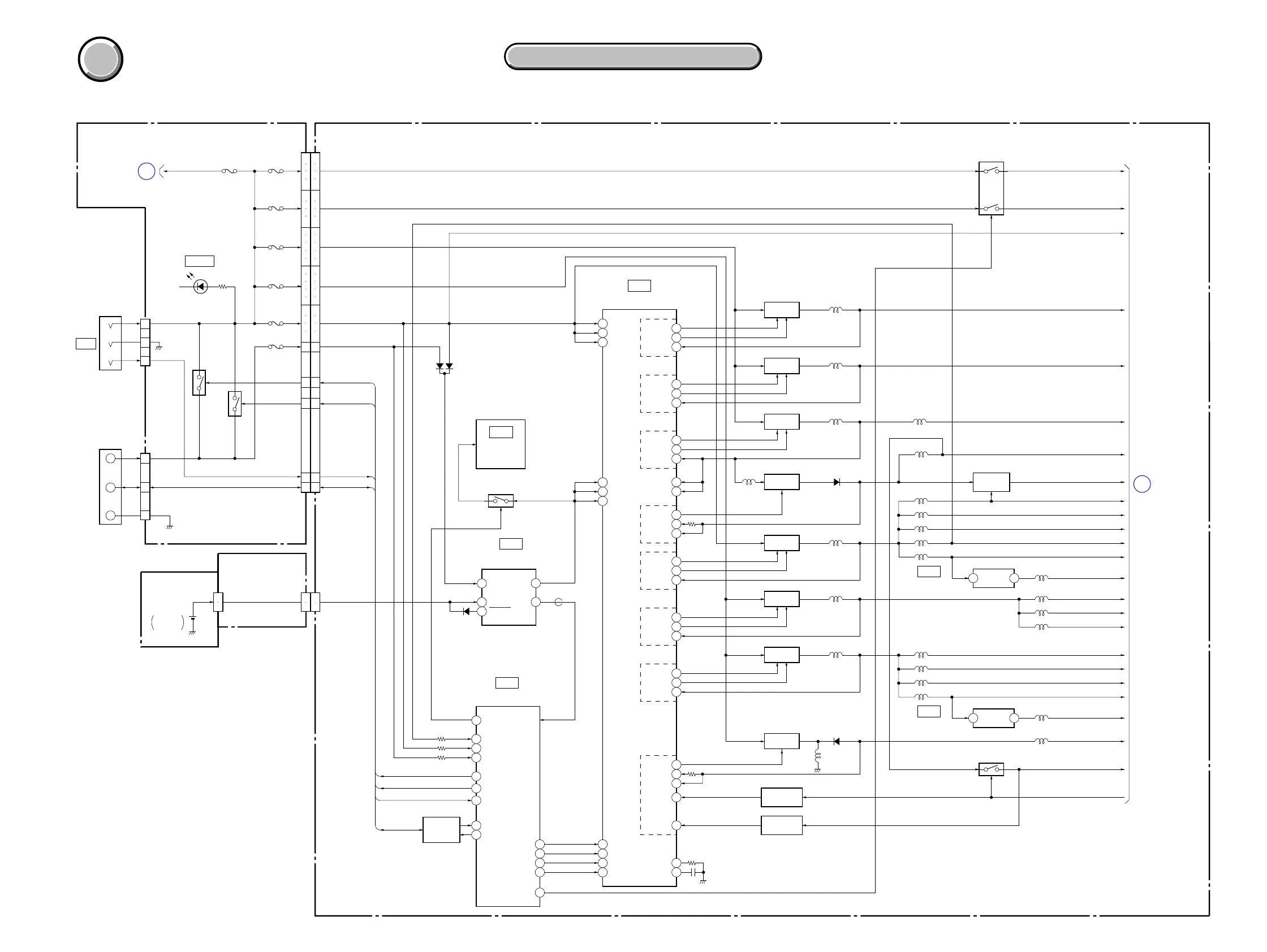
3. BLOCK DIAGRAMS
3. BLOCK DIAGRAMS
3-5. POWER BLOCK DIAGRAM (1/2)
3-9 3-10
( ) : Number in parenthesis ( ) indicates the division number of schematic diagram where the component is located.
S
+
NS-014 BOARD
(1/2)
CF-089 BOARD (1/2)
BJ-003 BOARD (1/2)
VC-284 BOARD (1/2)
IC4501
DC/DC CONTROL
(18/20)
IC4503
1.9V REG
(18/20)
IC4502
3.1V REG
(18/20)
IC2702
INITIAL RESET, BACK UP VCC
(20/20)
IC2703
LANC DRIVER
(20/20)
IC3101
HI CONTROL
(16/20)
CN104 (1/2)
BATT LI 3V
ACV UNREG
BATT XEXT
3
2
1
3
2
1
CN002
CN001
Q001, 002
BT901
BATTERY
TERMINAL
BATT
UNREG
BATT SIG
BATT GND
ACV GND
37
55
38
74
42
43
F007F005
F006
F002
F003
F001
SHOE HEAD UNREG
UNREG2
UNREG1
BATT UNREG
FAST CHARGE
INIT CHARGE ON
BATT/XEXT
BATT SIG
FAST CHARGE
INIT CHARGE ON
BATT/EXT
BATT SIG
Q003, 004
CHARGE
CONTROL
CN005 (1/2) CN1010 (1/2)
31
29
59
61
31
29
2
4
6
8
62 62
59
61
9
10
PRT HEAD UNREG
P UNREG
D2701D2704
BATTERY
CHARGE
DETECTOR
Q3101
FAST CHARGE
ACV SENS
46 XLANC ON
INIT CHARGE
BATT/XEXT
IB SO
IB SI
16
26
51
2
44
57
7
6
35VTR DD ON
Vcc(O)-2
LD
CTL
OUT7-P
27OUT7-N
VIN-7
FB10
RT
CT
L4503
Q2701
56 VTR DD SENS
46
4520HI EVER SO
49XCS DD
21HI EVER SCK
VTR DD ON
HI EVER SO
XCS DD
HI EVER SCK
17SHOE ON
SHOE ON
CLK
DIN
42 Vcc(O)-1
19
41
Vdd(O)-3
Vdd(O)-1
80IN9
1IN(S)9
54 BATT SENS
SHOE UNREG
VTR UNREG
CAP VS
CAM 15V
DRUM VS
MT 4.9V
PANEL/EVF 13.5V
D 2.8V
D 2.8V
RP 2.8V
PANEL/EVF 2.8V
POWER (2/2)
(PAGE 3-11)
B
POWER (2/2)
(PAGE 3-12)
A
05
Q1501, 1502
Q4502 - 4504,
4513, 4514, 4523
EMERGENCY
DETECT
Q4527
CAMERA DD
DETECT
Q4501
20 Vcc(O)-3
47 RST
75 GCTL
56 Vdd
Q4524 - 4526
13.5V
REG
PRT UNREG
BT001
LITHIUM
BATTERY
DC IN
CHARGE
J901
2
4
6
8
10
12
14
16
10
12
14
16
F004
VTR UNREG
UNREG2
UNREG1
VTR UNREG
VTR UNREG
D 2.8V
VTR UNREG
BATT UNREG
30
32
34
36
30
32
34
36
38
40
42
44
46
38
40
42
44
46
48
50
52
54
56
48
50
52
54
56
D005
PREEND
VIN
2
VOUT
6
7
VBAT
3
D2702
D4501
VOUT
VRO
8
EVER 3.0V
FB2701
CN1010 (1/2)
54
56
CN101 (1/2)
54
56
Q4505, 4516
SWITCHING
30
53
OUT4-P
4
Vout
31OUT4-N
VIN-4
L4508
Q4510, 4521
SWITCHING
24
49
OUT8-P
25OUT8-N
VIN-8
L4504
Q4506, 4517
SWITCHING
28
50
OUT6-P
29OUT6-N
VIN-6
23OUT9-N
3IN10
4IN(A)10
10IN(S)10
22OUT10-P
L4507 L4510
SHOE ON
L4528
L4517
L4530
A 2.8V
L4524
AU 2.8V
D 1.9V
L4521
L4519
D 1.5V
IC1601 1.5V
IC1704 1.5V
36
55
OUT1-P
37OUT1-N
VIN-1
L4506
Q4508, 4519
SWITCHING
L4516
L4529
L4512
RP 4.6V
PANEL/EVF 4.6V
A 4.6V
38
52
OUT5-P
39OUT5-N
VIN-5
L4509
L4502
Q4512, 4522
SWITCHING
L4520
AU 4.6V
L4518
L4526
L4522
L4513
L4501
Q4509, 4520
SWITCHING
Q4515
SWITCHING
CAM 7.5V
SW 15V
CAM DD ON
D4502
Q4515
SWITCHING
5
Vin
3
Vout
D 3.1V
L4511
L4527
2
Vin

Table of Contents

Related product manuals