EasyManua.ls Logo

TANDBERG evolution 5000 E5710 - Page 110

TANDBERG evolution 5000 E5710
240 pages
Print Icon
To Next Page IconTo Next Page
To Next Page IconTo Next Page
To Previous Page IconTo Previous Page
To Previous Page IconTo Previous Page
Loading...
Operating the Equipment Locally
Page 4-52 Instruction Manual: evolution 5000 E5710 and E5720 Encoder
ST.TM.E10074.1
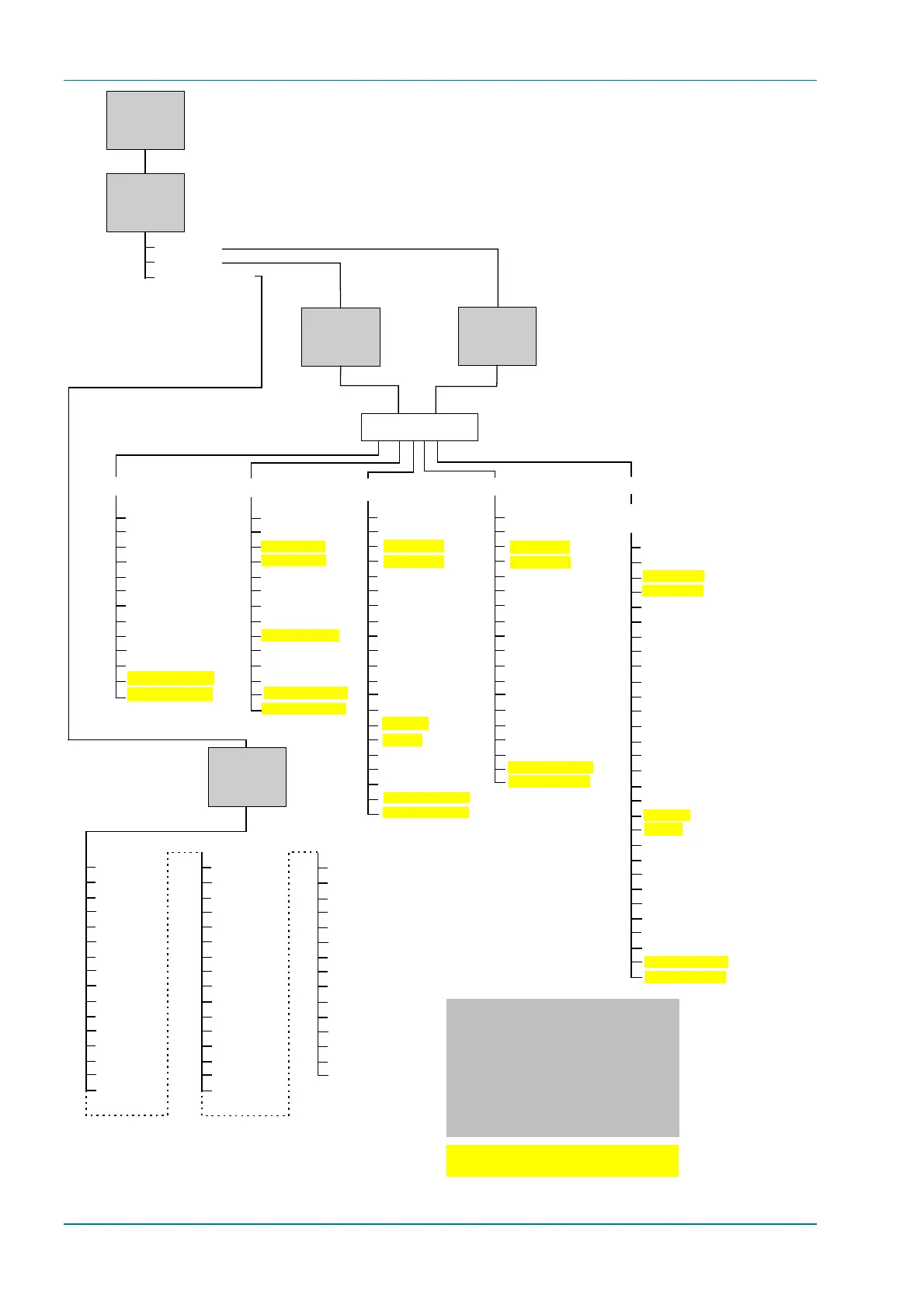
Audio
Menu
Audio A....
Audio B....
Audio Languages
Menu options depend on
Coding Standard selected
Audio A
Menu
1
Only shown if Source = Analogue
2
Only shown if Coding Mode = Dual Mono
3
Status only. Only shown if the Encoder has a viable
source from a Dolby Encoder.
4
Only shown if Auto Lip Sync = On.
5
Only shown if Auto Lip Sync = Off.
6
Only shown if in two-channel mode.
7
Only shown if Production Info = Yes.
Audio B
Menu
English Breton Malay
French Bulgarian Miscellaneous
German Chinese Multiple Languages
Dutch Czech Ndebele (Zimbabwe)
Spanish Estonian Polish
Portuguese Gaelic (Scots) Romanian
Italian Greek Russian
Danish Irish Serbo-Croat
Norwegian Hungarian Slovak
Swedish Icelandic Somali
Finnish Indonesian Swahili
Undefined Japanese Thai
Afrikaans Korean Tibetan
Albanian Latvian Ukrainian
Arabic Lithuanian Welsh
Basque Macedonian
Audio
Languages
Menu
Setup
Menu
Shaded options are showing status and cannot be
changed.
AC-3 Pass-Thru
Source
Coding Standard
Input Level L
Input Level R
6
Coding Mode
Auto Lip Sync
Lip Sync Offset
4
Audio Delay
5
Clip Level
1
Impedance
1
Language Left
2
Language Right
2
SMPTE 302M Standard
Channel
Embedded 1-2 DID
Embedded 3-4 DID
Audio PID
Hardware Release
Software Release
Dolby Digital (AC3)
only shown if
M2/ESO2/AC3 option
enabled
Source
Coding Standard
Input Level L
Input Level R
6
Audio Bit-rate
Coding Mode
Auto Lip Sync
Lip Sync Offset
4
Audio Delay
5
Clip Level
1
Impedance
1
Language
Bit Stream Mode
Dialogue Level
Dolby Srnd Mode
Production Info
Mixing Level
7
Room Type
7
Copyright
Original
Dynamic Range
RF Protection
Deemphasis
DC Filter
Low Pass Filter
Embedded 1-2 DID
Embedded 3-4 DID
Audio PID
Hardware Release
Software Release
Dolby E Pass-Thru
Source
Coding Standard
Auto Lip Sync
Lip Sync Offset
4
Audio Delay
5
External Delay
Language
SMPTE 302M Standard
Embedded 1-2 DID
Embedded 3-4 DID
Audio PID
Hardware Release
Software Release
Source
Coding Standard
Audio Bit-rate
Coding Mode
3
Auto Lip Sync
Lip Sync Offset
4
External Delay
Language
Bit Stream Mode
3
Embedded 1-2 DID
Embedded 3-4 DID
Audio PID
Hardware Release
Software Release
Source
Coding Standard
Input Level L
Input Level R
6
Audio Bit-rate
Coding Mode
Auto Lip Sync
Lip Sync Offset
4
Audio Delay
5
Clip Level
1
Impedance
1
Language Left
2
Language Right
2
Deemphasis
Copyright
Original
Embedded 1-2 DID
Embedded 3-4 DID
Audio PID
Hardware Release
Software Release
MPEG Layer 2
Linear PCM
Figure 4.15: Menu Hierarchy – Setup/Audio Menu

Table of Contents

Related product manuals