EasyManua.ls Logo

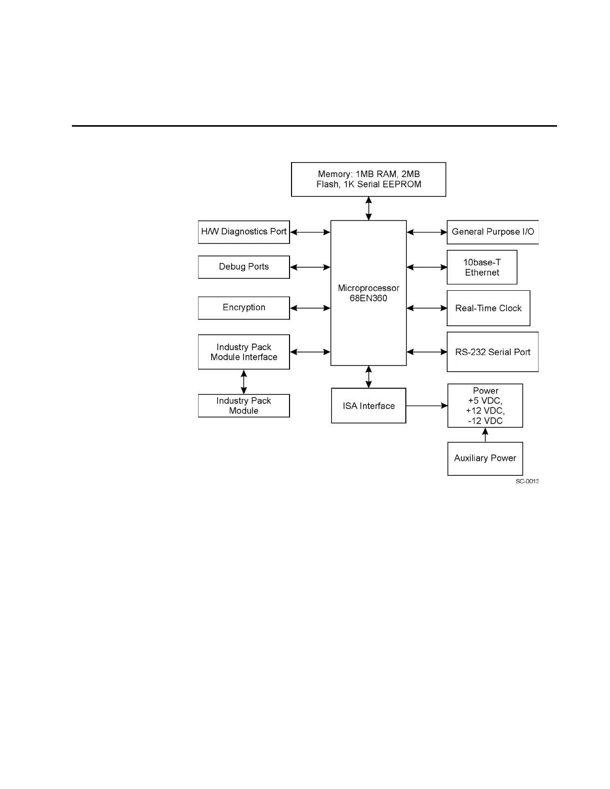
TransCore Amtech IT2200 - IT2020 Reader Logic Card; Figure B-3 IT2020 Reader Logic Card Functional Block Diagram

Default Icon
204 pages
Print Icon
To Next Page IconTo Next Page
To Next Page IconTo Next Page
To Previous Page IconTo Previous Page
To Previous Page IconTo Previous Page
Loading...
Block Diagrams
B-5
IT2020 Reader Logic Card
Figure B-3 IT2020 Reader Logic Card Functional Block Diagram

Table of Contents

Related product manuals