EasyManua.ls Logo

turck BL67 - Page 370

turck BL67
507 pages
Print Icon
To Next Page IconTo Next Page
To Next Page IconTo Next Page
To Previous Page IconTo Previous Page
To Previous Page IconTo Previous Page
Loading...
Technology modules
D300529 0115 - BL67 I/O modules12-22
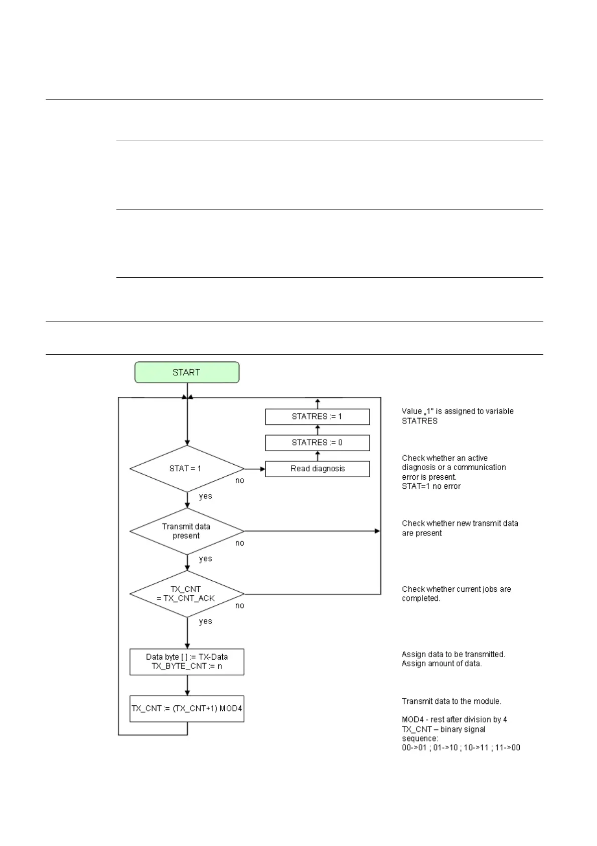
Schematic diagram of the transmit sequence
RXBUF FLUSH 0 - 1 The RXBUF FLUSH bit is used for clearing the receive buffer.
If STATRES = 0,1 or 0
1:
A request with RXBUF FLUSH = 1 will be ignored.
If RXBUF FLUSH = 1, a rising edge 1
0 at STATRES clears the
receive buffer.
TXBUF FLUSH 0-1 The TXBUF FLUSH bit is used for clearing the transmit buffer.
If STATRES = 0, 1 or 0
1:
A request with TXBUF FLUSH = 1 will be ignored.
If TXBUF FLUSH = 1, a falling edge 1
0 at STATRES clears the
transmit buffer.
TXBufDis 0-1 Setting this bit deactivates the sending of the TX buffer.
The bit can be used as control bit for actively triggering the sending
of the TX data buffer.
Figure 12-12:
Schematic dia-
gram of the trans-
mit sequence
Table 12-2:
Process output
data
Designation Value Description

Table of Contents

Other manuals for turck BL67

Related product manuals