EasyManua.ls Logo

YASKAWA MP920 - Page 176

YASKAWA MP920
336 pages
Print Icon
To Next Page IconTo Next Page
To Next Page IconTo Next Page
To Previous Page IconTo Previous Page
To Previous Page IconTo Previous Page
Loading...
7 218IF Module
7.6.2 Communications Ladder Logic Programming
7-30
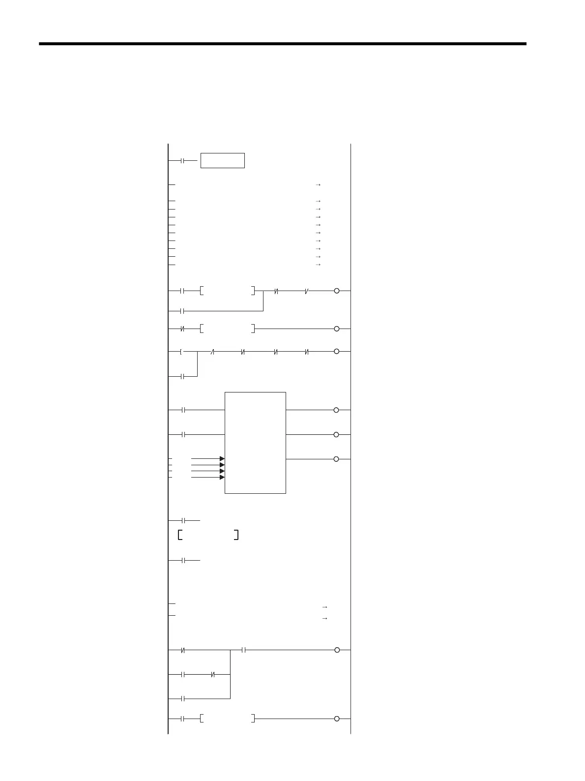
Ladder Logic Program to Send Messages (MSG-SND)
The following diagram shows an example of a master function (MSG-SND) ladder logic
program.
DB000200
DB000200
DB000210
DB000202
Force-stop by ABORT if no response is
received 60 seconds after send starts.
Transmission is started at 1-second intervals.
T
DB000201
DB000210
DB000211
DB000212
Executing
Normal
completion
Abnormal
completion
MSG-SND
EXECUTE
ABORT COMPLETE
DEV-TYP ERROR
PRO-TYP
CIR-NO
CH-NO
PARAM
DA00000
00006
00001
00001
00001
DB000202
The COMPLETE or ERROR coil turns
ON at completion of precessing.
The BUSY coil turns ON when the
CPU receives the command.
Function send instruction
Normal completion
Normal counter
Abnormal completion
DB000211
DB000212
IFON
INC DW00024
DW00000
DW00026
DW00027
Processing result stored
Status stored
DW00001
At startup, set the parameters in the
first scan.
SB000003
IFON
Connection zero setting
Function code setting (readout)
00001
00003
00000
00100
Deta address setting (address 0)
Data amount setting(100 words)
Remote CPU No. setting
Coil offset setting
IEND
Input relay offset setting
Input register offset setting
Holding register offset setting
00001
00000
00000
00000
00000
$FSCAN-L
FOR 1 =00000 to 00031 by 000001
DB000202
DB000211
DB000212
Normal
completion
Normal
completion
Abnormal
completion
Abnormal
completion
Execution
wait
Command
Stop
Command
Stop
Command
Stop
command
DW register zero clear
00000
FEND
Executing
60.0
DW00030
Stop timer
Send start
Send start
T
1.0
DW00029
Start timer
DB000200 DB000202 DB000211
DB000201
Command
Command
DB000201
Function send instruction
DB000212 DB000208
Specify PRO-TYP = 1 for Extended
MEMOBUS or MELSEC.
Specify PRO-TYP = 2 for no protocol.
Processing result
Status
Normal completion
Abnormal completion
DB000202
DB000208
Normal
completion
Stop
command
Execution stop
Execution wait
Execution wait
DB000200
DB000209
DB000212
Abnormal
completion
Execution wait
Execution wait
DB000208
DB000208
DB000209
The Send instruction can be issued
after 60 seconds have elapsed.
T
60.0
DW00031
Execution stop timer
Stop
command
IEND
IEND
L scan:SB03
H scan:SB01
DW00001
DW00002
DW00004
DW00005
DW00006
DW00007
DW00008
DW00009
DW00010
DW00011
BUSY
DW00025
INC
Error
counter

Table of Contents

Related product manuals