EasyManua.ls Logo

YASKAWA VS-656MR5 - Orientation Control Using an Encoder

YASKAWA VS-656MR5
305 pages
Print Icon
To Next Page IconTo Next Page
To Next Page IconTo Next Page
To Previous Page IconTo Previous Page
To Previous Page IconTo Previous Page
Loading...
Orientation Control Using an Encoder
8-4
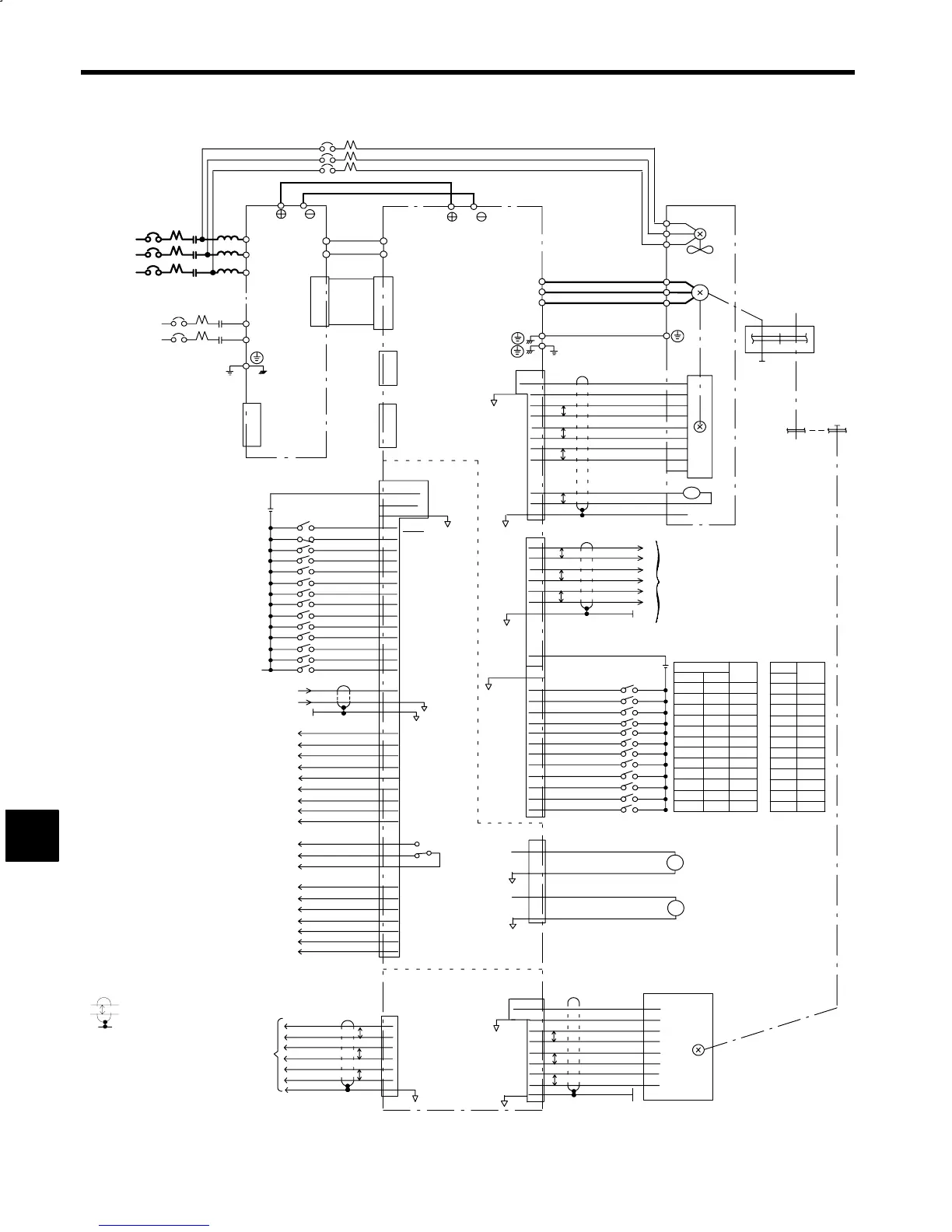
5CN
51CN
VS626M5
3CN
52CN
2CN
+5V
0V
4,5,6
1,2,3
THSA
THSB
SS
8
7
9
1
2
3
4
5
6
7
8
9
11
12
10
PG
TS
P
PA
:PA
PB
:PB
PC
:PC
16
17
18
19
14
15
P
P
P
PAO
:PAO
PBO
:PBO
PCO
:PCO
13
14
15
16
11
12
P
P
P
SS
17
1CN
TLL(INC)
SSC(SV)
19,20,21
22,23
24,25
EXTCOM0
*
2
24VCOM
0VCOM
6CN
6
7
8
9
10
11
12
RDY
EMG
FWD
REV
TLH
13
14
5
15
16
17
18
RST
CHW
DAS
PPI
ORT
LGR
MGR
3
4
2
33
34
35
SCOM
0V
SS
ZSPD
36
37
38
39
40
46
30
TDET
TLE
ORG
ORE
CHWE
TALM
COM2
SDET
AGR
42 COM1
43
44
45
FLT
26
27
28
29
FC0
FC1
FC2
FC3
41 FLTL
P1
N1
P1
N1
3MCCB
R
S
T
1MCCB
1MC L
P/
N/
VS656MR5
R/L1
S/L2
T/L3
r
t
2MCCB
2MC
A1/r
A2/t
1CN
P/ N/
U
V
IM
P
BCD
BIN
1
1
2
2
4
4
8
8
1
2
4
8
BCD
BIN
1
1
2
2
4
4
8
8
10
20
40
80
100
200
400
800
10
20
40
80
16
32
64
128
256
512
1024
2048
10
20
40
80
100
200
400
16
32
64
128
256
512
1024
19
20
21
22
23
24
25
26
27
28
29
30
D1
D2
D3
D4
D5
D6
D7
D8
D9
D10
D11
D12
EXTCOM
24VCOM
0VCOM
31
32
33
6CN
47
48
49
50
SM
0V
0V
LM
SM
LM
SPOA
:SPOA
SPOB
:SPOB
SPOC
:SPOC
SS
9CN
4
5
6
2
3
1
7
P
P
P
P
8CN
4,5,6
1,2,3
SPA
:SPA
SPB
:SPB
SPC
:SPC
16
17
18
19
14
15
20
SS
+5V
0V
P
P
K
A
N
C
R
B
P
E
H
0V
PA
:PA
PB
:PB
PC
:PC
FG
+5V
W
Z1
Z2
Z3
U/T1
V/T2
W/T3
Special bus bar
P1N1 power
supply cable
Flat cable
Not used
Digital Op-
erator (op-
tional)
Not used
Ground to 100 or less.
1-phase
300 VAC
3-phase
200 VAC
*
1
MCCB: Wiring circuit breaker
MC: Magnetic contactor
L: AC reactor
24-V external
power supply
*3
Speed reference
Load shaft encoder signal
output
*1 In the 400-V class, 3-phase 400 VAC is used.
*2 6CN EXTCOM0 and 1CN EXTCOM are isolated internally.
*3 Sequence input common is the external common contact.
indicates shielded twisted-pair cable.
Load shaft encoder
I/O card
Encoder Orientation Card
(optional)
24-V external
power supply
*3
Motor encoder signal output
Ground to 100 or less.
Motor
Cooling fan
3-phase
200 VAC
*
1
12-bit digital ref-
erence
Stop position
reference
Load shaft
Gearbox
Motor shaft
3-digit 2-digit 3-digit
Sign Sign
*2
Fig 8.4 Standard Connection Diagram for 200-V Class User-set Position Stop Control
Using a Load Shaft Encoder
8

Table of Contents

Related product manuals