EasyManua.ls Logo

Dell SC8000 - Label the Front-End Cables

Dell SC8000
218 pages
Print Icon
To Next Page IconTo Next Page
To Next Page IconTo Next Page
To Previous Page IconTo Previous Page
To Previous Page IconTo Previous Page
Loading...
Chapter 4 Connect the Front End
116 Storage Center SC8000 Controller Deployment Guide
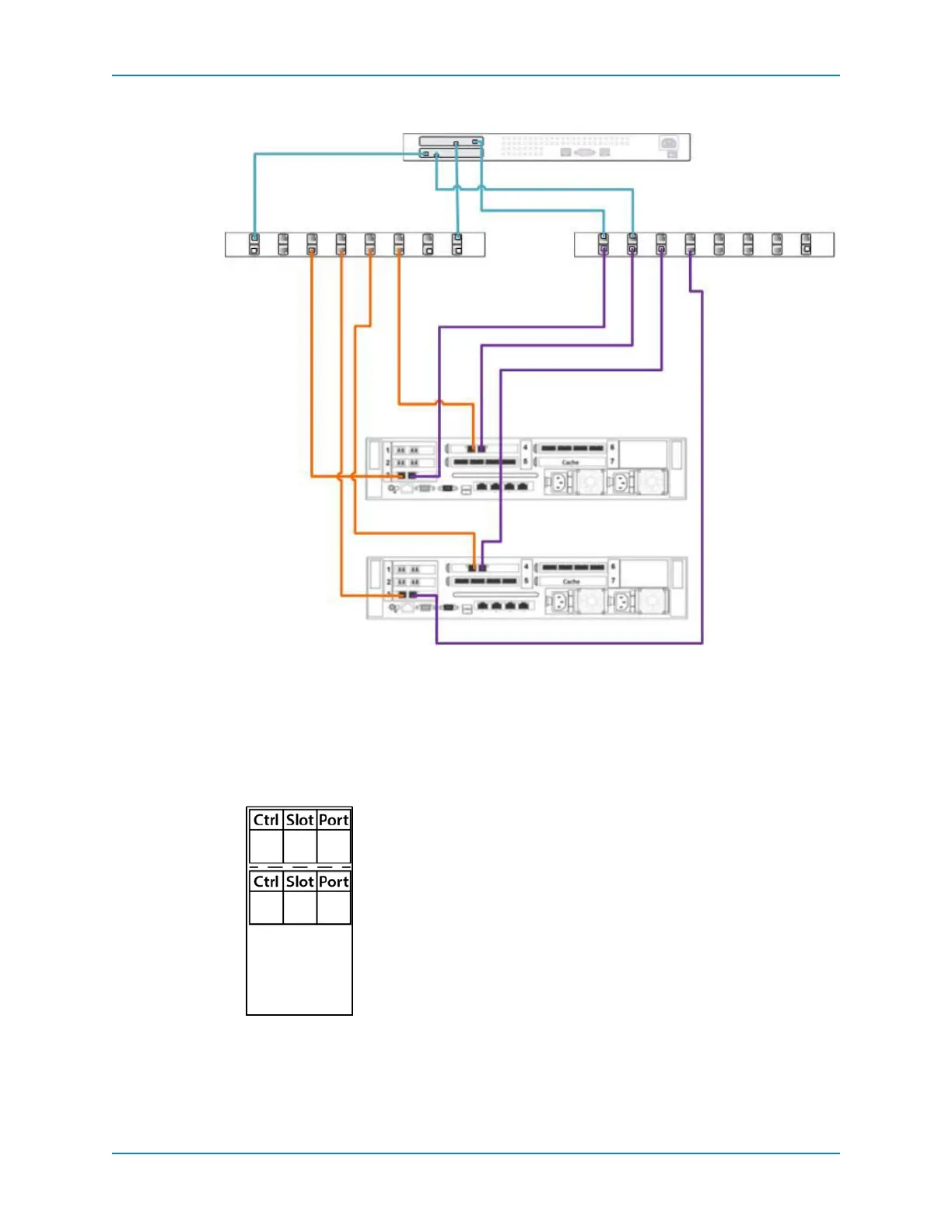
Figure 99. Dual-Controller with Dual-Network iSCSI in Virtual Port Mode
Label the Front-End Cables
Labelthefrontendcables toindicatewhichcontrollertheyareconnectedto,aswellasthe
controllerslotandport.PremadelabelsareshippedwithSC8000controllers.
1 Locate thepremadefrontendcablesthatshippedwiththecontroller(s).
Figure 100. Front-End Cable Label
Ethernet Switch 1
iSCSI Network 1
Server
Ethernet Switch 2
iSCSI Network 2
Controller B
Controller A
4 3 21
4 3 21
12
12
21
21

Table of Contents

Related product manuals