EasyManua.ls Logo

Fujitsu TeamPoS 2000 - Page 99

Fujitsu TeamPoS 2000
234 pages
Print Icon
To Next Page IconTo Next Page
To Next Page IconTo Next Page
To Previous Page IconTo Previous Page
To Previous Page IconTo Previous Page
Loading...
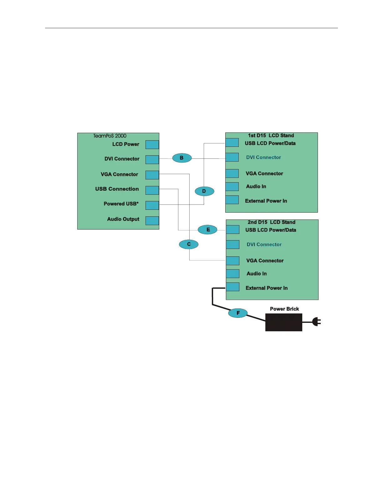
When using dual screens and the TeamUSB (90000803) or TeamCOMBO II (9001036)
I/O boards, only one D15 LCD may be powered by the TeamPoS 2000 using the powered
USB connector. The second screen is powered using a power brick. The data for the
screen which uses the power brick requires a standard A to A USB connector. Keep in
mind that each LCD must use a different video connector, one VGA and one DVI as
shown below. If a Retail I/O or TeamCOMBO board are used, both LCDs must be
powered from a power brick.
TeamPoS 2000 & TeamCOMBO or TeamUSB Board
or Retail I/O Board (with M Motherboard only)
Dual Screen Configuration w/Touch
and/or SmartPoSMSR and/or SmartPoSKeyPad
90000291 Rev 3.0 5-43
TeamPoS 2000 MAINTENANCE MANUAL

Table of Contents