EasyManua.ls Logo

Newtec M6100 - Traffic Shaping

Newtec M6100
234 pages
Print Icon
To Next Page IconTo Next Page
To Next Page IconTo Next Page
To Previous Page IconTo Previous Page
To Previous Page IconTo Previous Page
Loading...
Newtec Proprietary
Confidentiality: Unrestricted
V1.4
142/225
Data Interfaces M6100 Broadcast Satellite Modulator
11.7.4.2 Traffic Shaping
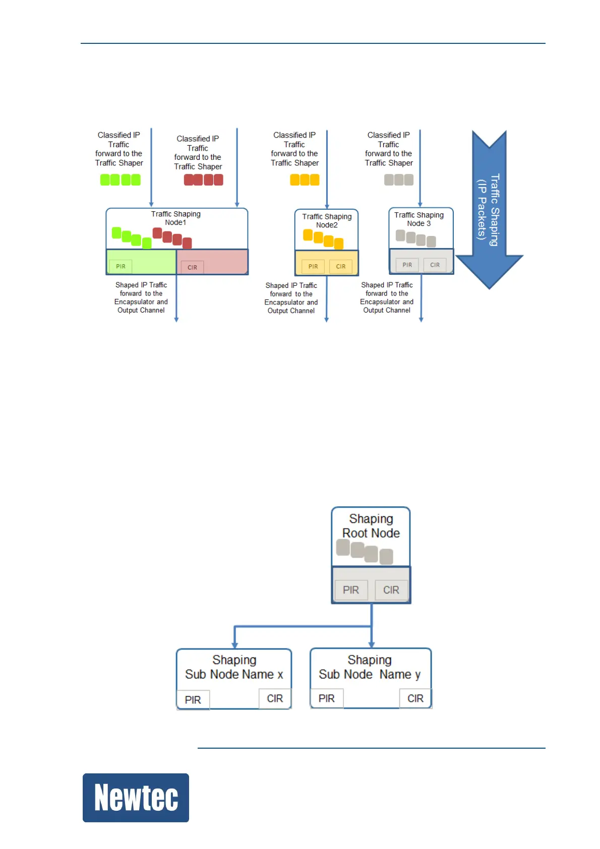
The following figure illustrates how the classified traffic is shaped by the traffic shaper.
Per classified traffic node, traffic shaping can be performed.
Traffic shaping makes it possible to restrict the maximum given PIR (Peak Information Rate) in a
flexible way. Next to the PIR a CIR (Committed Information Rate) is used for the distribution of the
total available rate.
The traffic shaping software also allows the distribution of the available rate among services in order
to e.g. higher prioritize time critical VoIP traffic and to throttle certain downloads.
As shown in the next figure, a Parent Node can contain more sub nodes. These sub nodes inherit
the settings of the previous node and are then again divided in a PIR and CIR.

Table of Contents

Other manuals for Newtec M6100

Related product manuals