EasyManua.ls Logo

SMAR LC700 - Page 178

SMAR LC700
184 pages
Print Icon
To Next Page IconTo Next Page
To Next Page IconTo Next Page
To Previous Page IconTo Previous Page
To Previous Page IconTo Previous Page
Loading...
LC700 – Users Guide
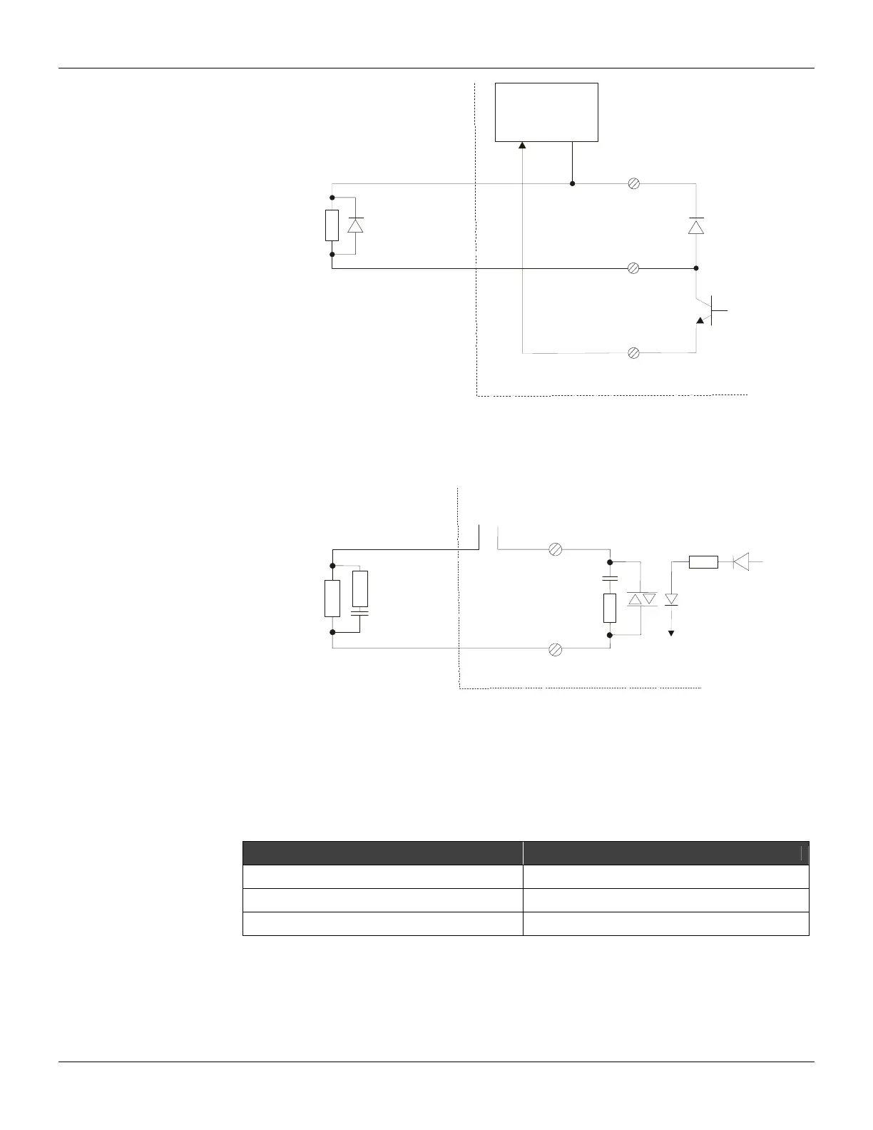
4.10
Inductive
Load
Clamping
Diode
Field
Cabinet
Power Supply
24VDC
- +
M101 - Open Collecto
r
1A
Vext 1
IN1A
2A
10A
GND
Figure 4.9 – Protection Diode in Parallel to DC Load
- Inductive AC Load: In spite of the LC700 digital output modules for the AC load having a
snubber circuit, it is recommended to insert other snubber circuit in parallel to the load and
close to them. This will avoid the noise coupling in other cables that are in the same conduit.
Inductive
Load
Snubber
Circuit
Field
Cabinet
1A
FA
10A
O1A
M111 - AC Discrete Output Modul
e
N L
110VAC
R Led
IMB
Figure 4.10 – Snubber Circuit in parallel to the AC Load
Suggestion for the RC network components and the clamping diode
The maximum current of the clamping diode should be greater or equal to the load maximum
current, and the maximum tension should be 3-4 times greater than the circuit source in 24VDC and
8-10 times greater than the circuit source in 110VDC.
The RC circuit (AC) capacitor should have a tension 2-3 times greater than the power supply
voltage. Recommended values:
Load Inductance Capacitor
25-70mH 0.50µF
70-180mH 0.250µF
180mH - 10H 0.10µF
For loads up to 100 , the RC circuit resistor should be 1 - 3 , 2 Watts.
For loads that exceed 100 , the resistor value should be increased until 47 , ½ Watt.
Several manufacturers supply RC filters ready to be mounted in contactors, valves and other
inductive loads. One of them is Murr Elektronik (www.murrelektronik.com) or ICOS
(www.icos.com.br).

Table of Contents

Related product manuals